Fig. 1

Fig. 2

Fig. 3

Bootstrapping results for PLS-MGA (female vs male)
| P | P | |||
|---|---|---|---|---|
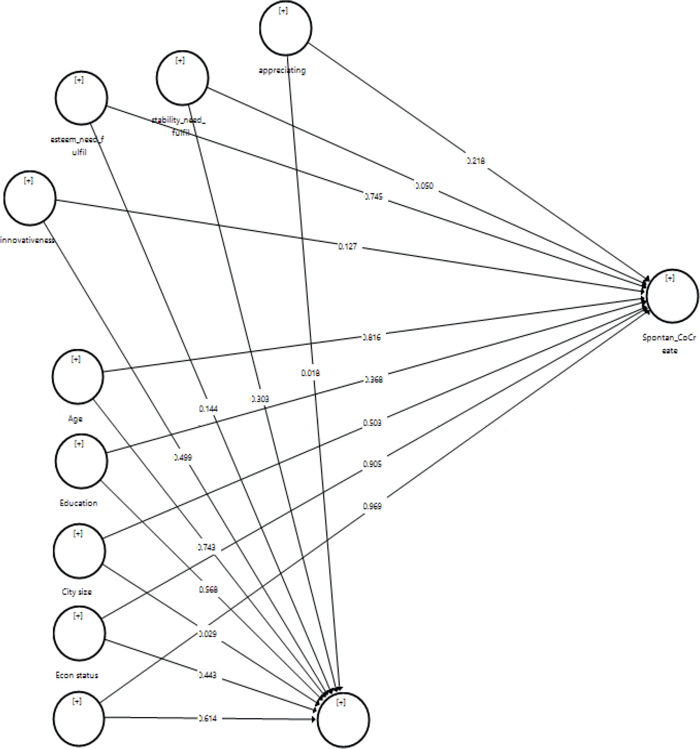
| Appreciation -> Spontan_CoCreate | 0.330 | −0.194 | 0.003 | 0.107 |
| stability_need_fulfil -> Spontan_CoCreate | 0.550 | 0.042 | 0.004 | 0.515 |
Rotaded Component Matrix
| R | |||||
|---|---|---|---|---|---|
| C | |||||
| 1 | 2 | 3 | 4 | 5 | |
| Providing information on customer satisfaction | 0.791 | ||||
| Providing feedback on the company’s products, services and market activity (online and offline) | 0.764 | −0.340 | |||
| Participating in customer surveys | 0.404 | 0.516 | |||
| Self-fulfilment | 0.916 | ||||
| Self-development | 0.913 | ||||
| Competence development | 0.853 | ||||
| Always buys the latest models available in the market | 0.760 | ||||
| Willing to buy the latest technology | 0.685 | −0.556 | |||
| Knows brand names and the latest products offered in the market | 0.904 | ||||
| Usually identifies the latest products faster than others | 0.863 | ||||
| Safety | 0.941 | ||||
| Stability | 0.919 | ||||
| Order | 0.853 | ||||
| Showing appreciation | 0.884 | ||||
| Extraction Method: Principal Component Analysis. Rotation Method: Varimax with Kaiser Normalization. | |||||
Measurement validity
| C | C | A | ||
|---|---|---|---|---|
| Organised_CoCreate | N.A. | N.A. | N.A. | N.A. |
| Spontan_CoCreate | 0.644 | 0.738 | 0.842 | 0.729 |
| Esteem_need_fulfil | 0.877 | 0.925 | 0.922 | 0.799 |
| Innovativeness | 0.863 | 0.869 | 0.916 | 0.785 |
| Stability_need_fulfil | 0.794 | 0.946 | 0.901 | 0.821 |
Profile of survey respondents
| S | S |
|---|---|
| 1. Gender | |
| a. Female | 53.3 |
| b. Male | 46.7 |
| 2. Age | |
| a. 18 – 25 years | 40.0 |
| b. 26 – 35 years | 11.4 |
| c. 36 – 45 years | 13.38 |
| d. 46 – 55 years | 15.2 |
| e. 56 – 56 years | 10.5 |
| f. 66 years and more | 9.5 |
| 3. Education | |
| a. Primary and junior high school | 2.9 |
| b. Vocational | 14.3 |
| c. Secondary general | 33.3 |
| d. Secondary technical | 28.6 |
| e. Higher | 21.0 |