Fig. 1

Fig. 2

Fig. 3

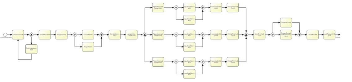
Fig.4

Fitness and precision values for the process model depicted in Fig_ 4 – 100 cases
| A | F | P | F | S | S |
|---|---|---|---|---|---|
| sHM6 | 0.9488 | 0.0385 | 0.0739 | Sound | 1.0000 |
| SM | - | - | - | - | - |
| IM | 1.0000 | 0.0134 | 0.1775 | Sound | 1.0000 |
| FO | 0.7628 | 0.0130 | 0.0264 | Sound | 1.0000 |
| A$ | - | - | - | - | - |
Fitness and precision values for the process model depicted in Fig_ 3 – 8000 cases
| A | F | P | F | S | S |
|---|---|---|---|---|---|
| sHM6 | 1.0000 | 0.1002 | 0.1821 | Sound | 1.0000 |
| SM | 1.0000 | 0.1002 | 0.1821 | Sound | 1.0000 |
| IM | 1.0000 | 0.1002 | 0.1821 | Sound | 1.0000 |
| FO | 1.0000 | 0.1002 | 0.1821 | Sound | 1.0000 |
| A$ | 1.0000 | 0.1002 | 0.1821 | Sound | 1.0000 |
Selected automated process discovery techniques
| A | R |
|---|---|
| Structure (sHM6) HeuristicsMiner | Augusto et al. (2018) |
| Split Miner (SM) | Augusto et al. (2017) |
| Inductive Miner (IM) | Leemans et al. (2014) |
| Fodina (FO) | Broucke and Weerdt (2017) |
| α$ | Guo et al. (2015) |
Fitness and precision values for the process model depicted in Fig_ 3 – 100 cases
| A | F | P | F | S | S |
|---|---|---|---|---|---|
| sHM6 | 1.0000 | 0.0763 | 0.1418 | Sound | 1.0000 |
| SM | 1.0000 | 0.0763 | 0.1418 | Sound | 1.0000 |
| IM | 1.0000 | 0.0763 | 0.1418 | Sound | 1.0000 |
| FO | 0.5918 | 0.0810 | 0.1425 | Sound | 1.0000 |
| A$ | 1.0000 | 0.2269 | 0.3698 | Sound | 1.0000 |
Fitness and precision values for the process model depicted at Fig_ 4 – 8000 cases
| A | F | P | F | S | S |
|---|---|---|---|---|---|
| sHM6 | 1.0000 | 0.1105 | 0.1990 | Sound | 1.0000 |
| SM | - | - | - | - | - |
| IM | 1.0000 | 0.1105 | 0.1990 | Sound | 1.0000 |
| FO | 1.0000 | 0.1105 | 0.1990 | Sound | 1.0000 |
| A$ | - | - | - | - | - |