Polyacrylic acid (PAA), an anionic polyelectrolyte, is a water-soluble (1, 2) and artificial biodegradable polymer used in drug release studies (3, 4). PAA has hydrogel property and hydrogels are frequently preferred a wide range of medicinal applications in terms of tissue compatibility with their physical properties similar to human tissues (5, 6). For a polymer to be used in medicine and biology, it must have biocompatibility properties. It is seen that anionic polyelectrolytes attract attention in studies related to biocompatibility. Biocompatible PAA is used as a polyelectrolyte in biomedical applications (6, 7) such as immunological studies (8), drug delivery (9, 10), and enzyme immobilization (1). In a study, PAA was shown to improve cellular uptake of encapsulated curcumin in breast cancer (12). PAA has been used as a biodegradable polymer in various nanoparticle studies (13, 14). In addition, PAA is a widely used polymer in ophthalmology and was used as a viscosity enhancer agent in combination with chitosan (15). In recent years, research has focused on developing new drug delivery systems containing nanogels based on PAA (16).
Cellular viability was performed by a standard MTT assay method to evaluate the biocompatibilities of PAA. Exposure with synthesized PAA at different concentrations ranging from 20 to 500 μg/mL for 24 hours shows negligible cytotoxicity in both MCF-7 and 3T3 cells (17). Determining the toxicity of biopolymers is extremely important in various fields of medicine and biology. In vitro PAA toxicity has been determined by using cell lines in studies with various polymers, hydrogels, and copolymers in the literature. Various cell lines including human breast cancer MCF-7, fibroblast 3T3, HCT 116, MDA-MB-231 were used in this toxicity studies (17, 18, 19). In our current study, two types of cell lines were used for in vitro toxicity analysis. These are the MCF-7 and L-929 cell lines. The MCF-7 cell line originates from human adenocarcinoma and is used in vitro toxicity studies. This cell line is estrogen positive and non-invasive and grows as a monolayer. They are subcultured by a passage with trypsin-EDTA and It is cultivated at 37 °C in a 5% CO2 environment. L929 cells are the most widely used adherent mouse fibroblast cell line approved by ISO 10993-5 for cytotoxicity assessment of biomedical devices/materials prior to clinical trials. For this reason as another cell line, L-929 cells were preferred, which are widely used in biocompatibility studies, have metabolic and genetic stability, and have good reproducibility. Trypsin is used for subculture. It is cultivated and grows at 37 °C in a 5% CO2 environment (17, 20, 21).
Apoptosis is a genetically controlled programmed cell death in which the damaged cells are eliminated without damaging other healthy cells. It has critical importance in proliferation and cell cycle in benign and malignant tumors. In apoptosis, intracellular or extracellular death signals, and cell death receptor or apoptotic mechanism via mitochondria activates, and as a result DNA fragmentation occurs. Apoptotic bodies are recognized and phagocytosed by macrophages (2). Apoptosis can be demonstrated in cell culture studies using the DAPI (4’,6-diamidino-2-phenylindole) staining technique (23).
In order to any polymer to be applied in practice, its biocompatibility should be examined. Studies on the toxicity of PAA alone are limited in the literature. In this study, the toxic effects of different concentrations of PAA on MCF-7 and L-929 cell lines were determined using morphological, MTT, and trypan blue methods. Morphologically observed cell death in MCF-7 and L-929 cells treated with different concentrations of PAA was evaluated under a fluorescent microscope by staining DNA with a specific dye DAPI.
MCF-7 cells were obtained from the Istanbul Bilim University, Faculty of Medicine laboratory, and L-929 cells were obtained from the Ege University, Faculty of Engineering Bioengineering Department Laboratory. MCF-7 cells were cultured in a 1:1 ratio of DMEM-F12 medium (Sigma) containing 10% Fetal Bovine Serum (FBS) (Seromed) at 37 °C in an incubator containing 5% CO2. L-929 cells were cultured in DMEM/HAM’S F12 (Biochrom) medium containing 1% L-Glutamine (Biological Industries), 2x Penicillin Streptomycin (Biological Industries), 50 μg/ml Gentamicin (Biological Industries), 1% HEPES, and 15% FBS at 37 °C in an incubator containing 5% CO2.
Commercially purchased 35% g/ml PAA (Sigma-Aldrich, MA:100.000) was used in the experiments. A final concentration of 50 mg/ml PAA (pH 7.00) was prepared in PBS. It was sterilized with a 0.45 μl and 0.22 μl filter. 25 mg/ml, 20 mg/ml, 15 mg/ml, 10 mg/ml, 5 mg/ml, 4 mg/ml, 2 mg/ml, 1 mg/ml, 0.5 mg/ml, 0.1 mg/ ml, 0.05 mg/ml, 0.005 mg/ml at concentrations PAA was applied to the cells for 24 hours.
Cell viability is detected by counting cells under a microscope on a Thoma slide using trypan blue dye. Living cells are impermeable to the trypan blue dye. If the cell membrane is damaged for any reason, the cell is permeable the trypan blue dye and trypan blue stain the cytoplasm. In a microscopic examination, living cells appear bright and transparent, while dead cells are stained blue (24). 5x104 cells/ml MCF-7 and L-929 cells were seeded in each well of the 24-well plates and incubated in the completed DMEM-F12 medium at 37 °C in a 5% CO2 incubator. After incubation, different concentrations of PAA were added to the wells. The changes caused by PAA on cells at 24 hours were examined with an inverted microscope (Olympus). Cells were trypsinized and transferred to microtubes. An equal amount of cell suspension and trypan blue was added to a tube. Dye permeable and impermeable cells were counted on Thoma slides under a light microscope. The % viability was calculated using the formula. Viable cells % = (total number of viable cells per ml of aliquot/total number of cells per ml of aliquot) × 100
MTT is a drug susceptibility test that aims to indirectly assess cell growth and/or cell death. MTT is actively absorbed into cells and is a colored, water-insoluble formazan reduced by a mitochondrial reaction. Using the MTT method, living cells in a cell population can be determined quantitatively by the calorimetric method (25). MTT solution was prepared as 30 μg MTT/ 50 μl medium and sterilized by filtering. MCF-7 and L-929 cells (1x104 cells/ml for both) were seeded in 96-well microplates. The microplate was incubated at 37 °C in a 5% CO2 incubator for 48 hours. Then, PAA, whose toxic effect will be examined at different concentrations, was added to the wells. The microplate was incubated for 24 hours at 37 °C in a 5% CO2 incubator. 50 μl of MTT was added to each well and incubated in the incubator for 4 hours. Formazan crystals were dissolved with DMSO and read at 570 nm by microplate ELISA. The effective dose (EC50) that inhibited 50% of the cells was calculated with the results obtained with the formula Cell Viability % = (OD value of treated cells / OD value of control cells) x100.
Mammalian cells undergo apoptosis to eliminate cellular damage. To observe cell death morphologically, cells are labeled with DAPI and examined under a fluorescent microscope (Olympus). DAPI forms a fluorescent complex with double-stranded DNA. Typical morphologies of apoptotic cell death are observed with DAPI labelings, such as chromatin condensation and apoptotic bodies containing nuclear fragments (23). MCF-7 and L-929 cells (5x104 cells/ml for both) were seeded on coverslips. Different concentrations of PAA were added after culture. At the end of the incubation, the cells on the coverslips were fixed with methanol for 5 minutes at 20 °C. The cells were incubated with DAPI (0.1 μg/ml PBS) for nuclear staining at room temperature, and in the dark for 15 minutes. DAPI was removed from the wells, and evaluated with a UV filter in a fluorescent microscope. At least 10 fields were randomly selected, and all cells in each field were counted. The percentage of apoptotic cells was determined by the equation (number of apoptotic cells / total number of cells) x100).
Data were calculated as the mean ± standard error of the mean (SEM) of three separate experiments performed at least three times. Statistical analysis was performed using Graph-Pad Prism software version 6 (GraphPad Software, La Jolla, CA). Mann–Whitney nonparametric test was used for apoptosis analysis. Viability and EC50 values were calculated using GraphPad Prism. P values less than 0.05 were considered statistically significant.
Control MCF-7 cells non-treated with PAA showed characteristic morphological features. Concentrations of PAA between 25 mg/ml and 5 mg/ml caused deformation in MCF-7 cells. The morphological changes of the cells are as follows; loss of cell volume, absence of cell surface extensions, rounded cells, and reduced cell surface coverage. It was observed that the cells treated with PAA at concentrations between 0.5 mg/ml and 0.005 mg/ml were similar to the cells in the control group. When L-929 cells were examined microscopically, control cells had characteristic morphology. It was determined that the cells applied with PAA concentrations between 25 mg/ ml and 5 mg/ ml had cell shrinkage, no surface extensions, and were round in shape and the surface coverage was reduced. Cells treated with PAA concentrations between 0.5 mg/ ml and 0.005 mg/ ml were observed to be similar to cells in the control group (Figure 1).

Phase-contrast microscope (x20) images of MCF-7 and L-929 cells treated with polyacrylic acid (PAA) at 0.005 mg/ml, 2 mg/ml, and 20 mg/ml of concentrations for 24 hours.
The effects of PAA on the viability of MCF-7 and L-929 cells were determined by trypan blue dye. Cells stained with trypan blue were considered dead cells, while cells not stained with trypan blue and appearing transparent and bright were considered viable cells. Trypan blue staining results showed that the number of viable cells decreased significantly in MCF-7 cells treated with 20 mg/ml PAA compared to control cells (P < 0.05) (Figure 2A). The cells non-treated with PAA were not stained with trypan blue dye. The number of viable cells was significantly reduced in L-929 cells treated with 20 mg/ml and 10 mg/ml PAA compared to control cells (P < 0.01 and P < 0.05, respectively) (Figure 2B).

The graph showing cell viability (%) in MCF-7 (A) and L-929 (B) cells against concentrations of polyacrylic acid (PAA) for 24 hours. The values are shown as the mean±standard error of the mean. Compared to control groups, *P < 0.05, **P < 0.01.
A large number of formazan crystals were observed in the control cells by the MTT method. The color change of formazan crystals dissolved with DMSO was measured in ELISA at a wavelength of 570 nm. According to ELISA results, formazan crystals in MCF-7 cells decreased significantly at all concentrations of PAA between 10 mg/ml to 25 mg/ml compared to the control group (P < 0.05). The EC50 value of PAA affecting 50% of MCF-7 cells was determined as 6.6 mg/ml (Figure 3A). Formazan crystals in L-929 cells treated with PAA increased with decreasing concentration of PAA. Compared to L-929 cells non-treated with PAA, formazan crystals in L-929 cells decreased significantly with 15 mg/ml to 25 mg/ml concentration of PAA (P < 0.01). The EC50 value of PAA affecting 50% of L-929 cells was determined as 1.8 mg/ml (Figure 3B).

The graph showing cytotoxicity (%) in MCF-7 (A) and L-929 (B) cells against concentrations of polyacrylic acid (PAA) for 24 hours. The values are shown as the mean±standard error of the mean. Compared to control groups, *P < 0.05, **P < 0.01.
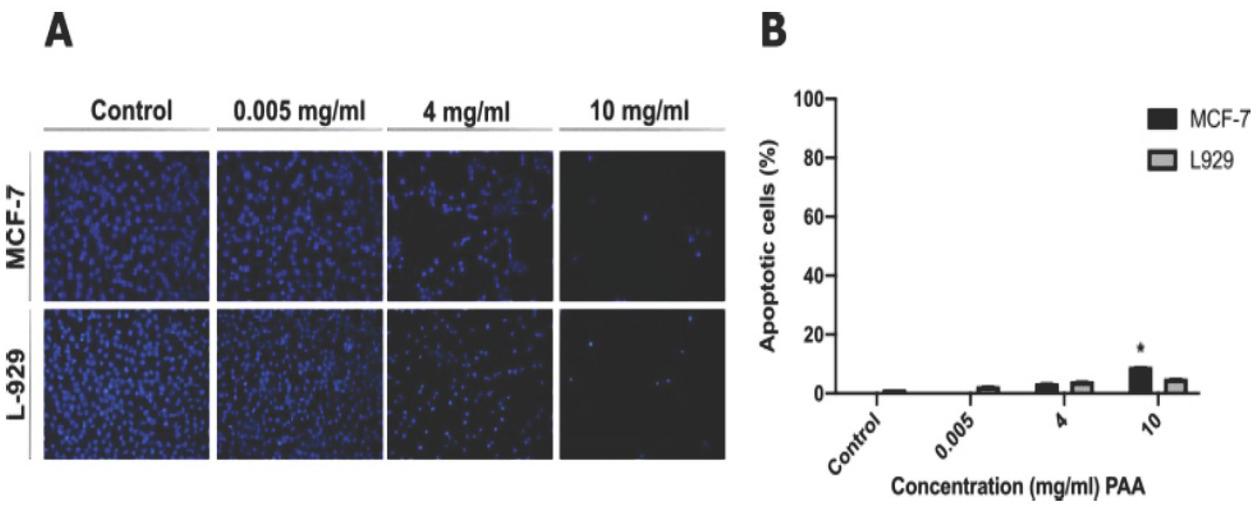
As a result of nuclear staining with DAPI, the nucleus of the MCF-7 cells (Control) was equal in volume and cell division was observed. No apoptotic body was detected (Figure 4A). Apoptotic body was significantly increased in MCF-7 cells treated with 10 mg/ml PAA compared to control (P < 0.05). On the other hand, the apoptotic body showed an insignificant increase in cells treated with 4 mg/ml PAA compared to the control (Figure 4B). The apoptotic body was observed in L-929 control cells (Figure 4A). It was determined that apoptotic body was insignificantly increased in PAA treated L-929 cells compared to control (Figure 4B).

Fluorescent microscope (x40) images of MCF-7 and L-929 cells treated with polyacrylic acid (PAA) at 0.005 mg/ ml, 4 mg/ ml, and 10 mg/ ml concentrations for 24 hours (A). The graph showing apoptotic cells (%) in MCF-7 and L-929 cells against concentrations of polyacrylic acid (PAA) for 24 hours (B). The values are shown as the mean±standard error of the mean. Compared to control groups, *P < 0.05.
The results of this study revealed that PAA dose-dependent cytotoxic properties, and induce apoptosis pathway in MCF-7 cells. PAA is a weak polyelectrolyte and has been used in several biomedical applications such as immunological studies, drug delivery, and enzyme immobilization. Many studies have revealed that PAA as a polymer is used in combination with other materials in various biomaterials (26, 27,17).
Cells lose their specialized structures and contact surfaces with other cells when their morphology changes. They shrink by losing water. It is observed that the cytoplasm is condensed, and the organelles converge. Membrane integrity is preserved. Organelles are generally intact. Mitochondria generally retain their normal structure. The most important morphological changes are observed in the nucleus (28). In our study, we observed that morphological deformation occurred in MCF-7 and L-929 cells treated with high concentrations of PAA. The cells shrunk, lost their surface extension, became rounded, and the surface coverage of the cells decreased. Therefore PAA as a polymer should be used in low concentrations to prevent deformation on healthy cells such as L-929.
Cell viability is determined using trypan blue dye. In a study, the PAA nanoparticles were tested for viability by using trypan blue staining. Researchers, staining HHL5, HepG2 ve 3T3-L1 cells with Trypan Blue after treatment showed that nanoparticles no caused cytotoxity in cell viability (29). In another study, cell viability was determined by detecting plasma membrane permeability with trypan blue dye (30). In our study, decreased cell viability due to the increasing concentration of PAA in both cell lines showed the importance of applying PAA at optimal doses in cancer and healthy cells.
MTT assay is often used to evaluate the in vitro cytotoxicity of chemical agents (31). In a study, the cell toxicity of the PAA nanogel was determined by MTT and reported no cytotoxicity to A549 cells compared to the control and MTT assay proved their potential for biomedical application (32). In polymer-treated cells, the mitochondrial substrate converts MTT into formazan crystals and intracellular damage may not be observed. This metabolic activity of cells is a convenient method for assessing cell cytotoxicity (3). In another study reported that cytotoxicity of PAA was determined using MTT and 0-300 μg/ml dose depended did not indicate toxic effects on L929 and J774 cells (7). In this study, the toxic effect of high doses of PAA in L-929 cells was demonstrated. In addition, the dose of PAA affecting 50% of cancer cells is at much higher concentrations. According to our results, selected concentrations of polymers used according to the purpose of biomedical applications are important for healthy and cancer cells. Also, the toxicity results of PAA obtained by the MTT method were similar to the trypan blue staining results in MCF 7 and L-929 cells.
In apoptosis, significant morphological changes occur in the nucleus. Chromatin precipitates in different shapes and sizes by condensing near the nuclear membrane. Electron microscope examination reveals that chromatin is located on the inner surface of the nuclear membrane. It also shrinks like a cell in that nucleus and can sometimes split into several pieces surrounded by a membrane. Apoptotic bodies occur as apoptosis progresses (28). In the current study , MCF 7 and L-929 cells were stained with a DNA-specific dye DAPI and examined under a fluorescent microscope to better characterize the morphologically observed cell death. DAPI formed a fluorescent complex with double-stranded DNA. According to our results, while control cells showed healthy cell morphology, typical morphological features of apoptotic cell death were observed at high concentrations of PAA as chromatin condensation and formation of apoptotic bodies containing nuclear fragments. Apoptosis specific shrinkage occurred in the nucleus of the cells. In the studies of Di et al., the apoptotic effect of the PAA-nanoparticle was investigated with DAPI and it was reported that this nanoparticle activates the apoptosis pathway (26). The results of our study showed that PAA activates the apoptosis pathway in breast cancer cells. Accordingly, PAA may be used as a polymer in biomaterials for breast cancer. DAPI results showing pathological changes in the cell nucleus support the results of MTT and trypan blue staining methods.
Different concentrations of PAA have a dose-dependent cytotoxic effect on MCF-7 and L-929 cells. PAA in high concentrations may inhibit the proliferation of breast cancer cells. In addition, PAA may activate the apoptosis pathway in cells in a dose-dependent manner. Therefore, PAA may be considered as a polymer agent in biomaterials to be used in breast cancer. In vitro and in vivo studies are needed to confirm the efficacy of PAA in breast cancer.