Fig. 1.

Fig. 2.

Fig. 3.

Fig. 4.

Fig. 5.

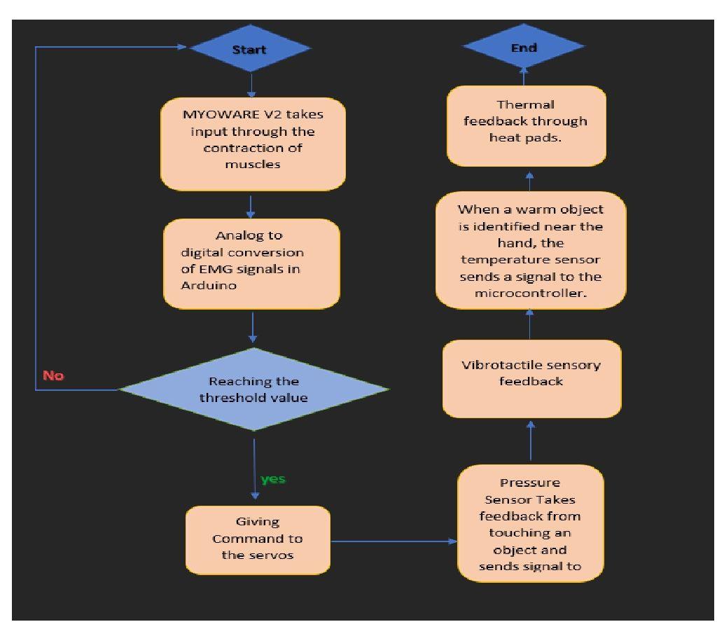
Fig. 6.

Fig. 7.

Fig. 8.

Fig. 9.

Fig. 10.

Fig. 11.

Fig. 12.

j_ama-2025-0082_untab_001
| Symbols | Descriptions | Value |
|---|---|---|
| τ | Servo stall torque (MG996R) | 1.0 N·m |
| D1 | Shaft radius used for tendon tension | 0.00775 m |
| D2 | Knuckle-to-fingertip distance | 0.065 m |
| D3 | Knuckle Diameter | 0.005 m |
| D4 | Knuckle Diame-ter(thumb) | 0.009 m |
| F2 | Tendon tension | 129 N |
| F1 | Fingertip force (four fingers) | 9.92 N |
| F3 | Fingertip force( thumb) | 18.4N |
| m1 | Mass per finger | 1.01 kg |
| m2 | Thumb mass-equivalent | 1.87 kg |
| Total (curled) | 4×m1,curled + m2 | 10.6 kg |
Component list
| Components | Specifications |
|---|---|
| Power Source | 2200mah,11.1v rechargeable Lithium polymer battery |
| Microcontroller | Arduino UNO R3 |
| sEMG Sensor | MYOWARE V2.0 (Sparkfun) |
| Vibration Motor | 3V,10mm coin motor |
| Pressure Sensor | FSR402 |
| Servo Voltage regulator | LM2596 DC-DC |
| Thermal Sensor | MLX90614 |
| Temperature regulator | Heated pad |
| Servo Motors | MG996R(Towerpro) |
Anthropometric data
| Anthropometric variables | Dimension[mm] |
|---|---|
| Index Finger Tip | 37 |
| Index Finger Middle | 38 |
| Index Finger Bottom | 39.90 |
| Pinky Finger Tip | 27.92 |
| Pinky Finger Middle | 30.40 |
| Pinky Finger Bottom | 31.85 |
| Thumb Tip | 31.50 |
| Thumb Middle | 34 |
| Thumb Lower | 44.5 (Palm End)-24(Thumb lower end) |
| Palm | 97.45 |
| Wrist Forearm Section (2) | 30.85 |
| Upper Forearm | 110 |
| Middle Forearm Section | 112 |
Feedback from FSR
| Sensor Input | Nature of Responses |
|---|---|
| 500 | Too sensitive (vibrator auto vibrates after each delay time) |
| 700 | Less sensitive (if something moves near the FSR touch pad vibrator vibrates) |
| 900 | For instance, environmental factors, ex, if the wind blows, FSR reads the signal and the vibrator vibrates |
| 1000 | The vibrator stopped vibrating due to movements, but was too responsive to touch. |
| 1022 | The response was good as only forcing the finger on the FSR would make the motor vibrate. |
| 1100 | The FSR touchpad needed to be pressed harder for a response in the vibrator |