Have a personal or library account? Click to login
Synthesis and Correlation of Aggregation and Antimicrobial Properties of Homochiral Quaternary Ammonium Bromides Derived from Camphoric Acid Cover

Synthesis and Correlation of Aggregation and Antimicrobial Properties of Homochiral Quaternary Ammonium Bromides Derived from Camphoric Acid

Open Access
|Apr 2021

Figures & Tables

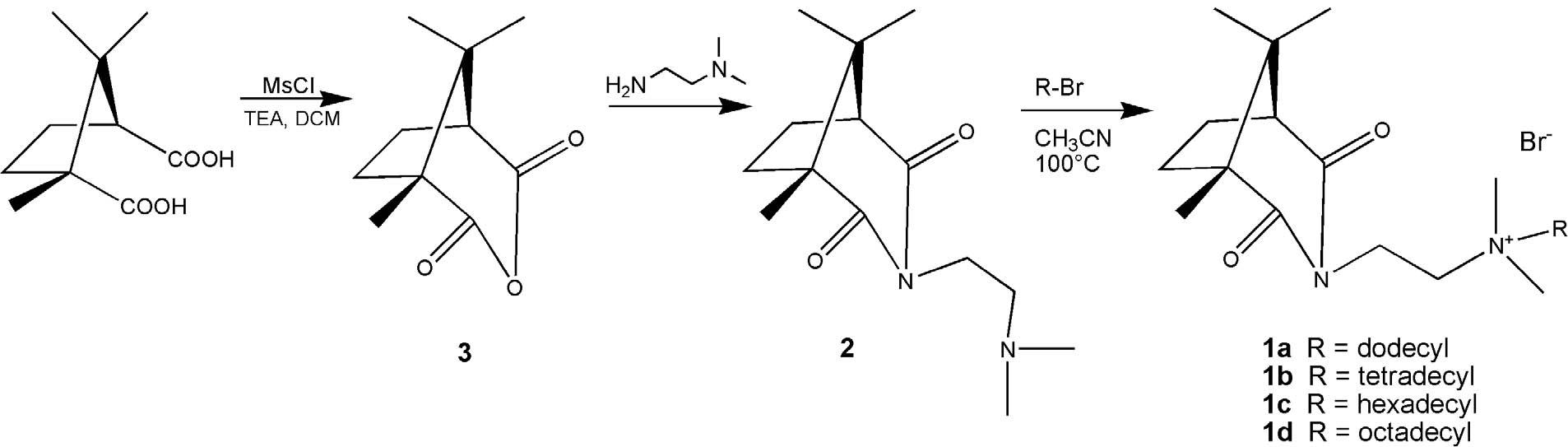
Figure 1

Synthesis of QASs derived from (1R,3S)-(+)-camphoric acid.
Synthesis of QASs derived from (1R,3S)-(+)-camphoric acid.

Figure 2

Surface tension versus the logarithm of the aqueous molar concentration of 1a–1d at 25°C.
Surface tension versus the logarithm of the aqueous molar concentration of 1a–1d at 25°C.

Figure 3

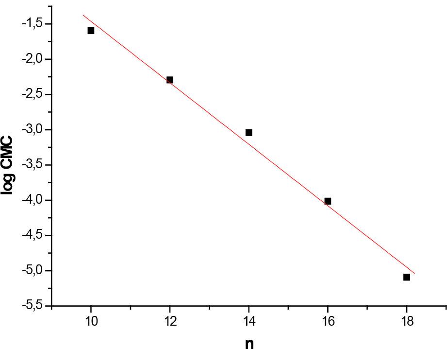
Variation of log CMC with chain length of 1a–1d at 25°C.
Variation of log CMC with chain length of 1a–1d at 25°C.

Figure 4

Correlation of CMC [mmolL−1] and MIC [mmolL−1] of QASs 1a–1d for a) S. aureus; b) E. coli; c) C. albicans.
Correlation of CMC [mmolL−1] and MIC [mmolL−1] of QASs 1a–1d for a) S. aureus; b) E. coli; c) C. albicans.

Characterization of camphoric acid-derived QAS 1_

CompoundFormula / [α]D21 (conc[g/100 mL]., solvent)wi(calc.)/%wi(found)/%YieldM.p.
CHN%°C
1aC26H49BrN2O2/+7.99 (0.85, CHCl3)62.2662.349.859.815.585.618082–83.5
1bC28H53BrN2O2/+6.75 (0.809, CHCl3)63.5063.2610.099.965.295.158785–85.5
1cC30H57BrN2O2/+7.2 (c = 0.799, CHCl3)64.6164.3610.309.965.024.858495–96.8
1dC32H61BrN2O2/+6,7d (c = 0.80, CHCl3)65.6265.6810.5010.454.784.828596.8–97.5

Minimal inhibitory concentrations [μmol L−1] of prepared QAS 1_

CompoundS. aureus CNCTC 29/58E. coli CNCTC 377/79NC. albicans CCM 8186
1a6.124.312.2
1b0.75.80.7
1c0.65.50.6
1d324.1665.8324.1
BAB2626026

Spectroscopic data of camphoric acid-derived QASs 1_

CompoundSpectral data
1aIR, ν˜ \tilde \nu /cm−1: 2921, 2843, 1723, 1669, 1469, 1373, 1343, 1332, 1179, 1002, 929, 823, 7241H NMR (300 MHz, CDCl3) δ: 0.88 (t, 3H, J = 7.04 Hz), 0.95 (s, 3H), 0.99 (s, 3H), 1.20 (s, 3H), 1.26 (s, 13H), 1.37 (s, 4H), 1.77 (s, 2H, broad), 1.88–2.11 (m, 4H), 2.17–2.29 (m, 1H), 2.74 (d, 1H, J = 7.04 Hz), 3.51 (s, 6H), 3.60–3.70 (m, 4H), 4.11 (t, 2H, J = 8.21 Hz) 13C NMR (75 MHz, CDCl3) δ: 13.9; 14.1; 19.5; 21.9; 22.7; 22.8; 25.1; 26.2; 29.2; 29.3; 29.4; 29.5; 29.6 (2C); 31.9; 32.9; 34.0; 44.7; 51.7 (2C); 54.6; 56.2; 60.0; 64.1; 176.0; 178.2
1bIR, ν˜ \tilde \nu /cm−1: 2919, 2849, 1723, 1668, 1469, 1373, 1344, 1331, 1179, 989, 927, 822, 7231H NMR (300 MHz, CDCl3) δ: 0.89 (t, 3H, J = 6.45 Hz), 0.96 (s, 3H), 0.99 (s, 3H), 1.21 (s, 3H), 1.27 (s, 15H), 1.38 (s, 4H), 1.74–2.12 (m, 8H), 2.19–2.33 (m, 1H), 2.76 (d, 1H, J = 6.45 Hz), 3.52 (s, 6H), 3.59–3.70 (m, 4H), 4.11 (t, 2H, J = 7.62 Hz)13C NMR (75 MHz, CDCl3) δ: 13.9; 14.2; 19.5; 21.9; 22.7; 22.8; 25.1; 26.2; 29.3; 29.4 (2C); 29.5; 29.7 (4C); 31.9; 32.9; 34.0; 44.7; 51.8 (2C); 54.6; 56.2; 60.0; 64.1; 176.0; 178.3
1cIR, ν˜ \tilde \nu /cm−1: 2918, 2849, 1723, 1669, 1469, 1373, 1344, 1331, 1179, 990, 925, 820, 7221H NMR (300 MHz, CDCl3) δ: 0.88 (t, 3H, J = 6.45 Hz), 0.95 (s, 3H), 0.99 (s, 3H), 1.20 (s, 3H), 1.25 (s, 21H), 1.37 (s, 4H), 1.77 (s, 2H, broad), 1.85–2.11 (m, 4H), 2.17–2.30 (m, 1H), 2.75 (d, 1H, J = 6.45 Hz), 3.51 (s, 6H), 3.56–3.70 (m, 4H), 4.11 (t, 2H, J = 7.62 Hz)13C NMR (75 MHz, CDCl3) δ: 13.9; 14.1; 19.5; 21.9; 22.7; 22.8; 25.1; 26.2; 29.3; 29.4 (2C); 29.5; 29.7 (6C); 31.9; 32.9; 34.0; 44.6; 51.7 (2C); 54.5; 56.2; 60.0; 64.1; 176.0; 178.2
1dIR, ν˜ \tilde \nu /cm−1: 2918, 2848, 1723, 1668, 1469, 1373, 1344, 1331, 1179, 1001, 927, 820, 7211H NMR (300 MHz, CDCl3) δ: 0.88 (t, 3H, J = 6.45 Hz), 0.95 (s, 3H), 0.99 (s, 3H), 1.20 (s, 3H), 1.25 (s, 27H), 1.37 (s, 2H), 1.77 (s, 2H, broad), 1.85–2.11 (m, 4H), 2.17–2.30 (m, 1H), 2.74 (d, 1H, J = 6.45 Hz), 3.51 (s, 6H), 3.59–3.70 (m, 4H), 4.11 (t, 2H, J = 7.04 Hz)13C NMR (75 MHz, CDCl3) δ: 13.9; 14.1; 19.5; 21.9; 22.7; 22.8; 25.1; 26.2; 29.2; 29.4 (2C); 29.5; 29.7 (8C); 31.9; 32.9; 34.0; 44.6; 51.7 (2C); 54.5; 56.2; 60.0; 64.1; 176.0; 178.2

CMC, g(CMC) and pC20 values of prepared QASs calculated from tensiometry measurements_

1a1b1c1d
CMC [molL−1]5.07×10−3±0.23×10−39.13×10−4±0.98×10−40.97×10−4±0.05×10−48.09×10−6±1.13×10−6
γ(CMC) [mNm−1]36.3637.3238.4942.51
pC203.54.15.15.5
Language: English
Page range: 10 - 16
Submitted on: Nov 25, 2020
|
Accepted on: Feb 12, 2021
|
Published on: Apr 23, 2021
In partnership with: Paradigm Publishing Services
Publication frequency: 2 issues per year
Related subjects:

© 2021 R. Mikláš, N. Miklášová, M. Bukovský, published by Comenius University in Bratislava, Faculty of Pharmacy
This work is licensed under the Creative Commons Attribution-NonCommercial-NoDerivatives 3.0 License.