Figure 1.

Figure 2.

Figure 3.

Figure 4.

Figure 5.

Figure 6.

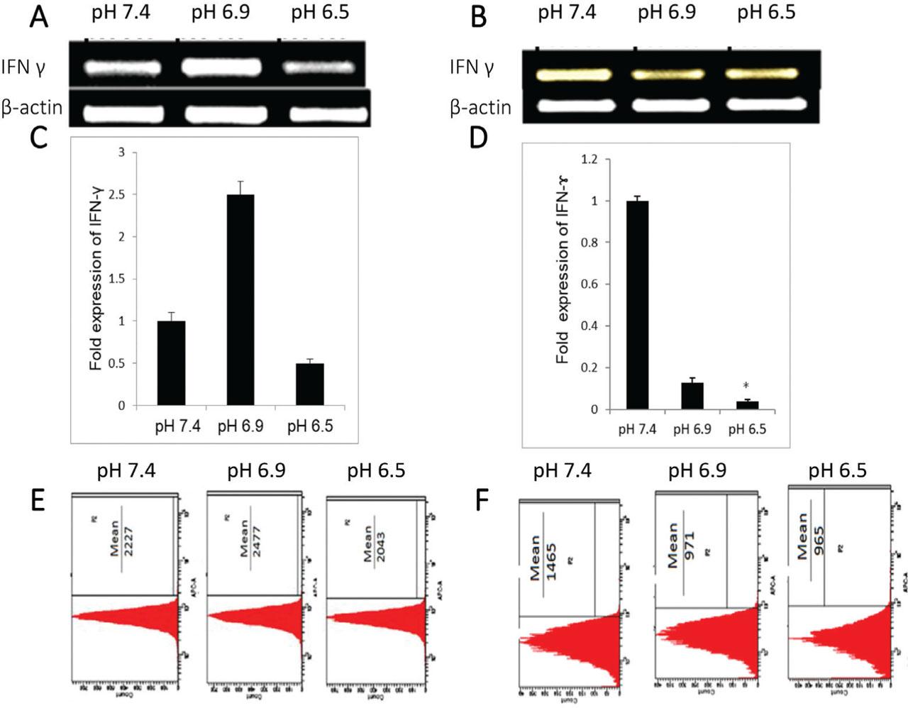
Figure 7.

Figure 8.

Details of primers used in the study
| Gene | Primer sequence |
|---|---|
| IFN-γ | 5′ TCCCATGGGTTGTGTGTTTA 3′ (F) |
| IL-18 | 5′ GCCTAGAGGTATGGCTGTAA 3′(F) |
| IL-10 | 5′ AGGAGTCCTTGCTGGAGGA 3′ (F) |
| β-actin | 5′ GTGGGCCGCTCTAGGCACCA 3′ (F) |