Various studies have explored the technology for acquiring three-dimensional (3D) position information by proximity sensing (Cheng et al., 2011; Deguchi, 2020; Goc et al., 2014; Lin et al., 2010; Marques et al., 1998; Takeoka et al., 2010; Um and Hung, 2006). For optical sensing, the so-called 3D cameras are one of these technologies, and they have been applied as gesture input devices. Capacitive sensing is one of the most common proximity sensing technologies, and various methods for obtaining 3D position information for a nearby object have been developed (Deguchi, 2020; Goc et al., 2014).
The author has previously described a simple method for 3D proximity sensing based on capacitive sensing (Deguchi, 2020). This method uses inductor–capacitor (LC) resonance in a circuit containing three reactance elements and the electronic circuit in this method is composed of only general-purpose electronic components. This method detects slight changes in the stray capacitance of the sensing electrode due to the proximity of an object. The obtained signal depends on the distance between the object and the sensing electrode. Therefore, by arranging multiple sensing electrodes at some distance, it is possible to estimate the position of the object based on triangulation.
In previously described experiments (Deguchi, 2020), the distance between the sensing electrodes was several centimeters and the detectable area was limited to a similar size. In the present study, the detectable area of a 3D proximity sensing device was greatly extended by employing multiple floating electrodes that are capacitively coupled in series. By arranging these electrode arrays on a frame, the detectable area is expanded to the region surrounded by the frame.
In the context of the COVID-19 pandemic, the need to manipulate objects in a non-contact manner is increasing. The frame-type 3D proximity sensor makes it possible to change any surface to a non-contact operating panel, because it can sense the 3D position of a human hand.
In the next section, the principle of the method for 3D proximity sensing is described. The section “Using floating electrodes to extend detectable range” explains how the detectable area is greatly extended by the capacitively coupled floating electrodes, and application of the method to a wide-area 3D proximity sensing panel is introduced in section “Wide-area 3D proximity sensing panel”.
The author has developed a simple method to detect very small changes in capacitance with an electronic circuit composed of only general-purpose electronic components. This method exploits the fact that the frequency characteristics of a circuit consisting of three reactance elements exhibit sharp phase changes in the vicinity of the resonance frequency. By incorporating the stray capacitance of the sensing electrode, which faces the space where capacitance changes are expected, as one of these three reactance components, it is possible to sensitively detect slight changes in the stray capacitance due to the proximity of an object to the electrode.
There are two types of circuits for incorporating stray capacitance into a resonance tank: a type that resonates in parallel with a known inductance and a type that resonates in series. In the case of parallel resonance, it is advantageous to have a large inductance to increase the detection sensitivity, while for series resonance, it is advantageous to have a small inductance. For this reason, the parallel resonance type is suitable for operation at relatively low frequencies, and the series resonance type is suitable for operation at high frequencies. From the viewpoint of electromagnetic field interference with the signal that drives the sensing electrode, a lower operating frequency is desirable. Therefore, the parallel resonance type circuit was employed in this study.
In a parallel resonance circuit, if the inductance is realized by the equivalent inductance using a general impedance converter (GIC), a low operating frequency of several kilohertz or less can be used. When the inductor is a coil, to obtain a large inductance, it is necessary to increase the number of turns and use a core having a large magnetic permeability, and it is difficult to obtain a high inductor quality factor (Q). A GIC can provide the reciprocal of the impedance and can make a capacitor act as a virtual inductor. Because high Q values are easier to obtain with capacitors than with coils, a GIC can realize high-Q inductors with large inductances of 100 H or more.
Figure 1 shows the basic configuration of a sensing circuit using a GIC as a virtual inductor. In the GIC circuit, the equivalent inductance L is represented by CR1R2. This inductance L is formed between the sensing electrode and the ground (GND) region, and is incorporated in parallel with the stray capacitance of the sensing electrode (C1) to form a resonance tank. The sensing electrode is driven via the capacitance C2 generated between it and the driving electrode. A network composed of three reactance components, L, C1, and C2, shows a characteristic frequency response. The gain is a maximum between the resonance frequencies
Figure 1:
Basic configuration of sensing circuit using GIC as virtual inductor.

For example, the resonance frequency for an inductance of 100 H and a capacitance of 10 pF is approximately 5 kHz. Because a large inductance of 100 H or more is easily realized using the GIC, operation at a low frequency of several kilohertz is possible.
The voltage of the sensing signal is measured at the point between C and R2 in the GIC circuit, and digitized by a comparator. The phase detector generates pulses whose width corresponds to the phase difference between the voltage of the sensing electrode and the original sensing signal. The pulse width information is converted to a DC voltage signal by a low-pass filter (LPF).
Because the strength of the electric field decreases as the distance from the sensing electrode increases, the amount of increased stray capacitance due to the proximity of an object decreases as the object moves away. The extent to which an object can be detected depends on how the electric field spreads around the electrodes. Making the sensing electrode wide within a plane is advantageous for making the lines of electric force in front of the electrode more parallel and extending the detectable distance, and it is also possible to expand the detectable area. However, it is not possible to identify which part of the sensing electrode the object has approached. Also, increasing the electrode area increases the magnitude of the stray capacitance of the sensing electrode, potentially reducing the rate of change in the stray capacitance due to the proximity of an object.
To solve this problem, several floating electrodes were placed in the vicinity of a sensing electrode without changing the size of the electrode. Figure 2 shows the setup for an experiment to confirm the effect of extending the detectable range by using the floating electrode. Figure 3 shows photographs of the electrodes used in the experiments. The sensing electrode is a rectangular copper layer 45 mm in width and 25 mm in height on a FR-4 printed circuit board (PCB), as shown in Figure 3(a). Two types of floating electrode arrays were tested. The floating electrodes shown in Figure 3(b) were arranged side by side at equal intervals on the same surface of the PCB as the sensing electrode. Neighboring floating electrodes were coupled with each other via a 22-pF capacitor. Figure 3(c) shows a ladder-type electrode pattern in which the floating electrode areas are on the front and back of the substrate in an alternating arrangement. The area of the sensing electrode in Figure 3(b) and 3(c) is the same as that in Figure 3(a).
Figure 2:
Experimental setup to confirm the effect of expanding detection range by the floating electrode.

Figure 3:
Photograph of electrodes used in the experiment shown in Figure 2.

As shown in Figure 2, a 500-ml plastic bottle filled with water was placed in front of the electrode plate as the object to be detected. The x and y coordinates were set as shown in the figure. The distance y is the gap between the sensing electrode and the plastic bottle. The driving electrode was a short wire with a cross section of 0.3 mm2 and a length of 25 mm placed at x = 210 mm. The signal for sensing was supplied to the driving electrode via a shielded cable. The electronic circuit is the same as that used in the two-channel experiment described later; however, in this case, the sinusoidal wave output of a function generator was directly supplied to the driving electrode and a synchronous logic pulse was supplied to the phase comparator.
The signal frequency was adjusted to the frequency at which the phase of the GIC voltage changes most sensitively, and the amplitude was adjusted so that a sufficiently large resonance voltage could be detected. Figure 4 shows the dependence of the change in LPF output voltage in front of the sensing electrode (x = 0) on the distance y from the electrode. The frequency and the amplitude of the sensing signal are shown in the graph. The vertical axis of the graph represents the increase from the LPF output value when no object is present. Significant changes in LPF output were observed up to a distance of 50 mm or more for all cases, but the slope of the graph was slightly smaller when the floating electrodes were present.
Figure 4:
Dependence of LPF output on distance y at x = 0.

Similarly, Figure 5 shows the results of measuring how the LPF output changed with the lateral distance x, while y was kept constant at 10 mm. The LPF output decayed within 100 mm without the floating electrode, but significant changes in LPF output were observed up to a distance above 200 mm with the floating electrode. The two types of floating electrode patterns, the 22-pF coupled floating electrodes [Figure 3(b)] and the ladder-type floating electrodes [Figure 3(c)], had similar effects. The capacitance between neighboring electrodes of the ladder-type floating electrodes was about 10 pF. This indicates that the existence of the floating electrodes coupled via a small capacitance around the sensing electrode extends the detectable range up to the length of the floating electrode array.
Figure 5:
Dependence of LPF output on x at y = 10 mm.

Because the signal level changes depending on the distance of the object and its position within the detectable area, when there is only one sensing electrode, the distance and position cannot be separated and identified. Two or more sensing electrodes are required to separate and quantify them. Figure 6 shows the experimental setup for two-channel sensing. Two ladder-type floating electrode plates [Figure 3(c)] were placed symmetrically. The span between the centers of the two sensing electrodes was 420 mm. The origin of the lateral position of the water bottle (x) was set at the center, where the driving electrode was placed.
Figure 6:
Experimental setup of two-channel sensing.

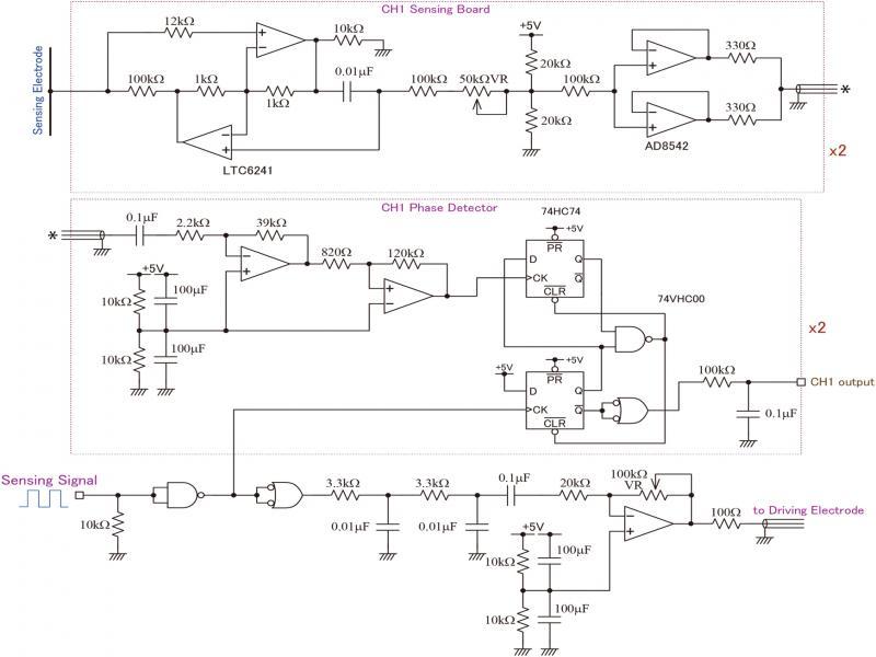
Figure 7 is a diagram of the electronic circuit used in this experiment. The portions of the circuit surrounded by rectangles with dotted lines are drawn only for one channel. The equivalent inductance of the GIC circuit was about 100 H, which was adjustable by a 50-kΩ potentiometer. A polypropylene film condenser was used as a 0.01-μF capacitor in the GIC circuit. A 12-kΩ and 10-kΩ resistor connected to the non-inverting input and output of the upper OP-amp, respectively, acted to stabilize the operation of the GIC circuit. Because the Q-value of the virtual inductance is very high, self-oscillation easily occurs even with a small amount of unwanted feedback in the circuit. The wiring pattern of the circuit board was carefully designed to avoid coupling between lines. The voltage of the sensing electrode was measured at the point between the two 20-kΩ resistors. These two resistors allowed single-supply operation of the circuit and attenuated the signal at the sensing electrode by about 10 times. This attenuation was intended to prevent oscillation due to unanticipated feedback. For the same reason, the signal from the sensing board to the phase detector was transmitted by a shielded wire. In the phase detector board, the detected signal was amplified and digitized. The phase difference between the original sensing signal and the detected signal was changed to a pulse width by a phase detector composed with two D-type flip-flops and a NAND gate. This pulse width was converted to a DC voltage by a LPF. The original sensing signal from the function generator was a square wave, transformed into a rounded shape by the LPF, and was supplied to the driving electrode via a shielded wire.
Figure 7:
Circuit diagram of electronic circuit used in two-channel experiments.

Figure 8 shows how the LPF output voltages of two channels changed depending on the lateral position of the water bottle (x) while y remained constant at 10 mm, 20 mm, or 30 mm. The vertical axis of the graph represents the increase from the LPF output value without an object. The plots for both channels are almost symmetrical. The plots in the region of x < 0 for channel 1 (CH1) and x > 0 for channel 2 (CH2) are similar to the plots for the ladder-type floating electrode in Figure 5. However, the plots in the region of x > 0 for CH1 and x < 0 for CH2 also show a slight increase in step with the other channel value. This is considered to be due to the interference between the two channels, because coupling via stray capacitance exists between the floating electrodes.
Figure 8:
Dependence of LPF output on x in two-channel sensing.

A method of estimating the position of the water bottle based on the outputs of the two channels was considered, and a calculation formula for obtaining x and y from the increase in the LPF output voltages for both channels was derived by trial and error. Figure 9 shows the relationship between the distance of the water bottle (y) and the calculated distance value. The calculation formula is as follows, where CH1 and CH2 represent the increase of the LPF output voltage for each channel:
Figure 9:
Comparison between estimated y and actual y.

The plots diverge considerably, but there is a roughly proportional relationship between y and the calculated value. Similarly, Figure 10 shows the relationship between the position of the water bottle (x) and the value calculated according to the following formula:
Figure 10:
Comparison between estimated x and actual x.

The data points are distributed near a straight line through the origin. Therefore, the position x can be estimated from the two channel signals regardless of the distance y. The above calculation formulae and their parameters were determined by trial and error.
In the experiment shown in Figure 6, the object (water bottle) was placed in front of the electrodes, but the sensor was sensitive not only in front of the electrode plate but also along the electrode plate. Therefore, by arranging two pairs of electrode plates as shown in Figure 6 in orthogonal directions, it is possible to determine the two-dimensional position of the object in the plane containing the electrode plates. The distance from the plane can be also estimated. Therefore, the 3D position of the object can be estimated. This function can be realized by arranging the electrode plates on a rectangular frame.
Figure 11 shows an example of the 3D proximity-sensing panel frame. The electrode plate pairs, as shown in Figure 6, were arranged on the four sides of the rectangular frame. The size of the frame opening was 420 mm wide and 380 mm tall. The sensing electrodes were placed at the four corners of the frame. Each sensing electrode was coupled with ladder-type floating electrode arrays on adjacent sides. The driving electrodes were located at four locations at the center of the four sides of the frame. The four driving electrodes were driven by the same sensing signal at about 4 kHz. The analog part of the electronic circuit was identical to that shown in Figure 7, but the pulse width of the output of the phase detector was directly measured by a timer module in a microcomputer without converting the signal to a DC voltage with a LPF.
Figure 11:
Experimental 3D proximity sensing panel frame.

In Figure 12, when the operator’s hand is brought within several centimeters of the panel surface, the hand position is indicated by the red circle on the screen. The radius of the red circle becomes larger when the hand is brought closer to the panel. The nine photographs in Figure 12 show that the position of the hand can be accurately detected.
Figure 12:
Detection of hand position by 3D proximity sensing panel frame.

The formula to calculate the position of a hand was derived by adjusting the parameters through trial and error, as in the case of the two-channel experiment described in the previous section. The horizontal position is obtained from the balance between the average of CH1 and CH2 and the average of CH3 and CH4, and the vertical position is obtained from the balance between the average of CH1 and CH3 and the average of CH2 and CH4. The height of the hand is calculated from the overall signal strength.
The sensitivity for determining the distance from the electrode depends on the electric field distribution. If the size of the electrode is ignored, the electric field strength decreases in inverse proportion to the square of the distance from the electrode and the electric potential decreases in inverse proportion to the distance. When a metal object of a certain size is near the electrode, the potential in the metal is constant, so there is no decrease in the potential at that position compared with the case where no object is present. This means that the potential of the electrode extends farther and the extent of the electric field increases accordingly. This accounts for the effect of the floating electrode.
The optimum solution has not yet been obtained for the dimensions, number of stages, and coupling capacitance of the floating electrode array. It would be possible to improve the linearity of the curves in Figures 5 and 8 by adjusting these parameters. The optimum values of these parameters would change according to the shape and dimension of the sensing electrode.
In the example shown in the previous section, the formula to calculate the position of a hand was derived by trial and error. The optimal formula will depend on the arrangement of electrodes and the condition of the surrounding space, so it cannot be generally discussed. In addition, the signal strength obtained depends on the size of the hand approaching the frame and the amount of water in the hand. Therefore, the hands of children and women will probably be interpreted as being farther from the electrodes than the hands of adult men.
If the position of the approaching hand can be measured by some other method, the information on the position of the hand and the signal for each channel at that time can be recorded, and the state of the signal for each channel for various positions can be learned. It would then be possible to use artificial intelligence to estimate the position of the hand.
The proposed 3D proximity sensing panel has a wide opening in the frame, and a wide variety of objects can fit within this opening. For example, if the opening in the frame is applied to the operating panel of a machine, it is possible to operate the machine in a non-contact manner by simply bringing the hand close to the operating panel without touching the panel. Also, if we put the frame on a sheet on which a menu is drawn, we can create a non-contact operating panel that allows us to select from the menu without touching it.
Figure 13 shows an example of an application to a non-contact menu selection panel. The sheet in the opening is divided into nine squares, three squares each in the vertical and horizontal directions. Each square has four kinds of characters: numerals, Roman letters, hiragana, and katakana. If the hand is brought close to a square and held there for a second, this selects the character written in that square. Moving the hand from left to right or from right to left over the panel changes the character selection. This is a simple example of an application to a gesture input device.
Figure 13:
Example of application to non-contact menu selection panel.

In the capacitive proximity sensing method, which uses LC resonance in three reactance elements, the detectable range can be greatly extended by connecting floating electrodes to the sensing electrode. If multiple floating electrodes are capacitively coupled in series, the detectable range can be extended up to the length of the electrode array. By arranging multiple electrode arrays in a plane, it is possible to obtain information about the 3D position of an object over a wide area, and the detectable area is expanded to the region surrounded by the frame. Furthermore, the interior of the frame can be made into a non-contact operating panel on any surface. This operating principle also can be applied to gesture input devices.