Figure 1:

Figure 2:

Figure 3:

Figure 4:

Figure 5:

Figure 6:

Figure 7:

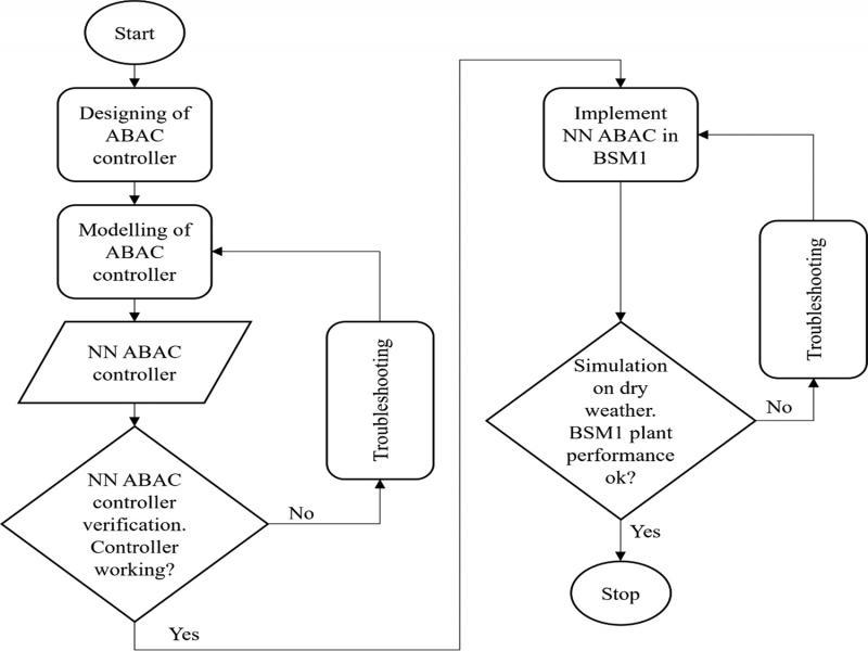
Figure 8:

Figure 9:

Figure 10:

Figure 11:

Summary of recent research trend using ABAC control_
| Author | Methods | Results | |
|---|---|---|---|
| PI ABAC | Uprety et al. (2015) | Feedback PID controller for ABAC to adjust DO in all aeration basins and zones | Decrease in supplemental carbon used for denitrification by 53% and overall decrease in energy consumption by 10% |
| Várhelyi et al. (2018) | DO cascade, ABAC and combination of ABAC with the control of nitrate and return activated sludge recycles | ABAC combination is the most cost-saving methods (reduction of about 43%) | |
| MPC ABAC | Santín et al. (2015a) | Fuzzy control and MPC (Feedforward ABAC) | Total Nitrogen (Ntot) violations reduced by 11.04% and 100% elimination of SNH violations |
| Santín et al. (2016) | Risk detection of effluent violation using artificial NN, fuzzy controller to improve denitrification/nitrification and MPC to improve DO tracking | Ntot violations reduced up to 97.63% and SNH violations reduced up to 68.29% (Ntot violation strategy) Ntot violations reduced up to 78.81% and 100% elimination of SNH violations (SNH violation strategy) |
The effluent violations under dry, rain, and storm influent_
| % of reduction | |||||
|---|---|---|---|---|---|
| PI | PI-ABAC | NN-ABAC | vs. PI | vs. PI-ABAC | |
| Dry | |||||
| Ntot violations (% of operating time) | 17.86 | 11.90 | 11.61 | ‒34.99% | ‒2.44% |
| Ntot violations (Occasions) | 7 | 5 | 5 | ‒28.57% | 0.00% |
| SNH violations (% of operating time) | 16.82 | 16.52 | 16.67 | ‒0.89% | +0.91% |
| SNH violations (Occasions) | 5 | 5 | 5 | 0.00% | 0.00% |
| Rain | |||||
| Ntot violations (% of operating time) | 11.01 | 6.10 | 5.65 | ‒48.68% | ‒7.38% |
| Ntot violations (Occasions) | 5 | 3 | 3 | ‒40.00% | 0.00% |
| SNH violations (% of operating time) | 25.60 | 22.92 | 21.58 | ‒15.70% | ‒5.85% |
| SNH violations (Occasions) | 8 | 8 | 8 | 0.00% | 0.00% |
| Storm | |||||
| Ntot violations (% of operating time) | 15.48 | 10.86 | 10.71 | ‒30.81% | ‒1.38% |
| Ntot violations (Occasions) | 7 | 5 | 5 | ‒28.57% | 0.00% |
| SNH violations (% of operating time) | 26.34 | 25.15 | 25.15 | ‒4.52% | 0.00% |
| SNH violations (Occasions) | 7 | 7 | 7 | 0.00% | 0.00% |
| TSS violation (% of operating time) | 0.30 | 0.30 | 0.30 | 0.00% | 0.00% |
| TSS violations (Occasions) | 2 | 2 | 2 | 0.00% | 0.00% |
Parameter used for LM training algorithm_
| Maximum number of Epochs to train | 1,000 |
| Performance goal | 0 |
| Maximum validation failures | 6 |
| Minimum performance gradient | 1e–7 |
| Initial µu | 0.001 |
| µu decrease factor | 0.1 |
| µu increase factor | 10 |
| Maximum µu | 1e10 |
Number of neurons suggested by the researcher and the corresponding MSE value
| Researcher | Method | Number of hidden neurons | Mean square error (MSE) |
|---|---|---|---|
| Huang (2003) | 75 | 0.0113080 | |
| Jinchuan and Xinzhe (2008) | 28 | 0.0052734 | |
| Shibata and Ikeda (2009) | 1 | 0.0089480 |
Comparison of five backpropagation algorithms_
| BP algorithm | Function | MSE | Epoch | R |
|---|---|---|---|---|
| Levenberg–Marquardt | trainlm | 0.0057795 | 23 | 0.99019 |
| Scaled conjugate gradient | trainscg | 0.0073901 | 27 | 0.98264 |
| BFGS quasi-Newton | trainbfg | 0.0074205 | 58 | 0.98849 |
| Batch gradient descent | traingd | 0.0543580 | 1000 | 0.92262 |
| Batch gradient descent with momentum | traingdm | 0.1869000 | 8 | 0.71436 |
The comparison of EQ, AECI, and Total OCI in dry/rain/storm weather_
| % of reduction | |||||
|---|---|---|---|---|---|
| PI | PI ABAC | NN ABAC | vs. PI | vs. PI ABAC | |
| Dry | |||||
| EQI (kg poll.unit s/d) | 6,096.71 | 5,938.3021 | 5,978.3177 | ‒1.94% | +0.67% |
| AECI (kWh/day) | 3,697.57 | 3,769.517 | 2,835.2703 | ‒23.32% | ‒24.78% |
| Total OCI | 16,366.30 | 16,500.995 | 15,689.4197 | ‒4.14% | ‒4.92% |
| Rain | |||||
| EQI (kg poll.unit s/d) | 8,146.75 | 8,005.5647 | 8,029.1791 | ‒1.44% | +0.29% |
| AECI (kWh/day) | 3,671.70 | 3,786.5543 | 2,832.47 | ‒22.86% | ‒25.20% |
| Total OCI | 15,969.35 | 16,133.8675 | 15,302.504 | ‒4.18% | ‒5.15% |
| Storm | |||||
| EQI (kg poll.unit s/d) | 7,187.89 | 7,044.115 | 7,079.7043 | ‒1.51% | +0.51% |
| AECI (kWh/day) | 3,720.76 | 3,830.8403 | 2,833.1054 | ‒23.86% | ‒26.04% |
| Total OCI | 17,328.67 | 17,403.9539 | 16,530.1204 | ‒4.61% | ‒5.02% |
The comparison of AECI, EQI, OCI, and SNH and Ntot violations in similar studies_
| Similar studies | Proposed NN ABAC | Husin et al. (2020b) | Husin et al. (2021b) |
|---|---|---|---|
| AECI (kWh/day) | 2,835.2703 | 3,641.69 | 3,749.24 |
| EQI (kg poll.unit s/d) | 5,978.3177 | 6,081.46 | 5,975.75 |
| Total OCI | 15,689.4197 | 16,366.30 | 16,435.9 |
| Ntot violations (% of operating time) | 11.61 | 15.77 | 13.8 |
| SNH violations (% of operating time) | 16.67 | 16.82 | 16.07 |
Concentration thresholds of pollutants in the effluent_
| Variables | Ntot [g N/m3] | CODt [g COD/m3] | SNH [g N/m3] | TSS [g SS/m3] | BOD5 [g BOD/m3] |
|---|---|---|---|---|---|
| Max. values | 18 | 100 | 4 | 30 | 10 |
The effluent quality limit_
| Effluent average | SNH (<4 g N.m‒3) | TSS (<30 g SS.m‒3) | Ntot (<18 g N.m‒3) | CODt (<100 g COD.m‒3) | BOD5 (<10 g BOD.m‒3) |
|---|---|---|---|---|---|
| Dry | |||||
| PI | 2.4783 | 13.0248 | 16.8908 | 48.2470 | 2.7587 |
| PI ABAC | 2.5481 | 13.0244 | 15.8626 | 48.2736 | 2.7654 |
| NN ABAC | 2.9118 | 13.0233 | 15.3519 | 48.2888 | 2.7689 |
| Rain | |||||
| PI | 3.1575 | 16.1970 | 14.7159 | 45.4587 | 3.4569 |
| PI ABAC | 3.1299 | 16.197 | 14.1804 | 45.4702 | 3.459 |
| NN ABAC | 3.2918 | 16.1958 | 13.9606 | 45.47 | 3.4581 |
| Storm | |||||
| PI | 2.9953 | 15.2935 | 15.8340 | 47.6875 | 3.2065 |
| PI ABAC | 2.9965 | 15.2935 | 15.1311 | 47.7043 | 3.2103 |
| NN ABAC | 3.2386 | 15.2923 | 14.8198 | 47.7119 | 3.2115 |