Figure 1

Figure 2

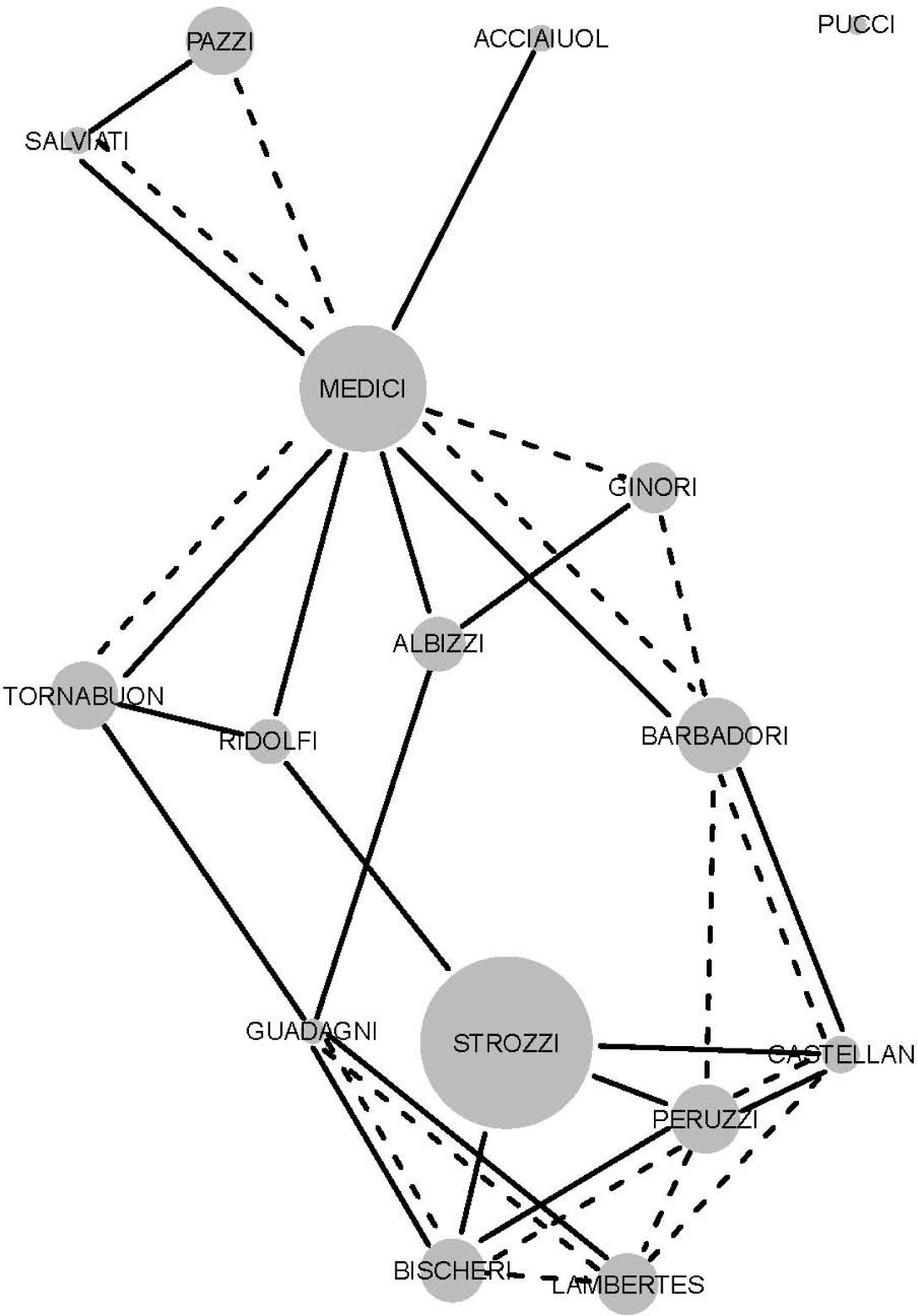
Figure 3

Wealth and number of Priorates of the Florentine families
|
| Number of ⪆ 34 | |||
|---|---|---|---|---|
|
| 10 | 0 | 53 | 1 |
|
| 36 | 0 | 65 | 1 |
|
| 55 | 1 | NA | 0 |
|
| 44 | 1 | 12 | 0 |
|
| 20 | 0 | 22 | 0 |
|
| 32 | 0 | NA | 0 |
|
| 8 | 0 | 21 | 0 |
|
| 42 | 1 | 0 | 0 |
|
| 103 | 1 | 53 | 1 |
|
| 48 | 1 | NA | 0 |
|
| 49 | 1 | 42 | 1 |
|
| 3 | 0 | 0 | 0 |
|
| 27 | 0 | 38 | 1 |
|
| 10 | 0 | 35 | 1 |
|
| 146 | 1 | 74 | 1 |
|
| 48 | 1 | NA | 0 |
j_connections-2017-004_utab_004
| 1 | 1 | 1 | 1 | 1 | 1 | 1 | 0 | 0 | ||
| 1 | 1 | 0 | 1 | 1 | 1 | 0 | 1 | 0 | ||
| 1 | 0 | 0 | 1 | 1 | 1 | 0 | 0 | 0 | ||
| Business | Marriage | Wealth | ||||||||
Cumulated person hierarchy, H, of the Florentine families network of social ties, k = 5
| 1 | 2 | 3 | 4 | 5 | 6 | 7 | 8 | 9 | 10 | 11 | 12 | 13 | 14 | 15 | 16 | |
|---|---|---|---|---|---|---|---|---|---|---|---|---|---|---|---|---|
| 1 | 1 | 1 | 1 | 1 | 1 | 1 | 1 | 1 | 1 | 1 | 0 | 0 | 0 | 0 | 0 | 0 |
| 2 | 1 | 1 | 1 | 1 | 1 | 1 | 1 | 1 | 1 | 1 | 0 | 0 | 0 | 0 | 0 | 0 |
| 3 | 1 | 1 | 1 | 1 | 1 | 1 | 1 | 1 | 1 | 1 | 0 | 0 | 0 | 0 | 0 | 0 |
| 4 | 1 | 1 | 1 | 1 | 1 | 1 | 1 | 1 | 1 | 1 | 0 | 0 | 0 | 0 | 0 | 0 |
| 5 | 1 | 1 | 1 | 1 | 1 | 1 | 1 | 1 | 1 | 1 | 0 | 0 | 0 | 0 | 0 | 0 |
| 6 | 1 | 1 | 1 | 1 | 1 | 1 | 1 | 1 | 1 | 1 | 0 | 0 | 0 | 0 | 0 | 0 |
| 7 | 1 | 1 | 1 | 1 | 1 | 1 | 1 | 1 | 1 | 1 | 0 | 0 | 0 | 0 | 0 | 0 |
| 8 | 1 | 1 | 1 | 1 | 1 | 1 | 1 | 1 | 1 | 1 | 0 | 0 | 0 | 0 | 0 | 0 |
| 9 | 1 | 1 | 1 | 1 | 1 | 1 | 1 | 1 | 1 | 1 | 0 | 0 | 0 | 0 | 0 | 0 |
| 10 | 1 | 1 | 1 | 1 | 1 | 1 | 1 | 1 | 1 | 1 | 0 | 0 | 0 | 0 | 0 | 0 |
| 11 | 1 | 1 | 1 | 1 | 1 | 1 | 1 | 1 | 1 | 1 | 1 | 1 | 1 | 1 | 0 | 0 |
| 12 | 1 | 1 | 1 | 1 | 1 | 1 | 1 | 1 | 1 | 1 | 1 | 1 | 1 | 1 | 0 | 0 |
| 13 | 1 | 1 | 1 | 1 | 1 | 1 | 1 | 1 | 1 | 1 | 1 | 1 | 1 | 1 | 0 | 0 |
| 14 | 1 | 1 | 1 | 1 | 1 | 1 | 1 | 1 | 1 | 1 | 1 | 1 | 1 | 1 | 0 | 0 |
| 15 | 1 | 1 | 1 | 1 | 1 | 1 | 1 | 1 | 1 | 1 | 0 | 0 | 0 | 0 | 1 | 0 |
| 16 | 0 | 0 | 0 | 0 | 0 | 0 | 0 | 0 | 0 | 0 | 0 | 0 | 0 | 0 | 0 | 1 |
j_connections-2017-004_utab_001
| 0 | 1 | 1 | 0 | 0 | 0 | 1 | 0 | 0 | ||
| 1 | 0 | 1 | 0 | 0 | 0 | 0 | 1 | 0 | ||
| 1 | 1 | 0 | 1 | 1 | 0 | 0 | 0 | 0 | ||
| C | F | A | ||||||||
j_connections-2017-004_utab_002
| 1 | 1 | 0 | 0 | 1 | 0 | ||
| 1 | 0 | 1 | 0 | 0 | 0 | ||
| C | F | A | |||||
j_connections-2017-004_utab_003
|
|
|
|
|
|
|
|
|
|
|---|---|---|---|---|---|---|---|---|
| 0 | 1 | 0 | 0 | 1 | 0 | 0 | 1 | 1 |
| 1 | 0 | 0 | 0 | 0 | 1 | 1 | 1 | 0 |