Table 1
Definitions of key terms in ontologies (adapted partly from the OWL Web Ontology Language Reference 2004, http://www.w3.org/TR/owl-ref/#Class-def).
| Term | Definition | Example |
|---|---|---|
| Ontology | A formal framework for representing knowledge; an explicit specification of a conceptualization, while a conceptualization is “an abstract, simplified view of the world that we wish to represent for some purpose” (Gruber 1993, 1). | http://www.openclinical.org/ontologies.html) |
| Class | Concepts, types of objects, or kinds of things | cars; resource units |
| Subclass | A set of individuals in a class that are a subset of the set of individuals in another class. A class is by definition a subclass of itself. | electric cars; fish |
| Instance | Individuals or objects that are members of a class | Tesla S; herring |
| Relationship | Way in which classes and individuals relate to each other | “is a” |
| Attribute | Property, characteristic or parameter that classes and objects possess | red; length of 20–50 cm |
| Component | Part of a class | rear bumper; fin |
| Restriction | Description of what is or is not true (i.e. a class of all individuals for which all values of the property under consideration are either members of the class or are data values within the specified data range) | A car cannot be an animal. |
| Logical rule | Statement describing logical inferences that can be drawn from assertions (usually by automatic reasoning) | All fish can swim. A herring is a fish. Therefore, herrings can swim. |
| Disjoint class | If class A and B are disjoint, then no members of class A can be members of class B. | An animal either flies or cannot fly. |

Figure 1
Tier 1 of the SES framework
(Source: McGinnis and Ostrom 2014).

Figure 2
Example for key ontology concepts used in the text.

Figure 3
Top tiers of the SES ontology with relationships.

Figure 4
Possible property right arrangements.

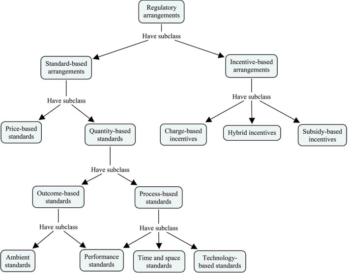
Figure 5
Regulatory arrangements.
