
Figure 1
Map of study area. Buleleng District is shown in white. Les is on the east side of the north coast. Other sites where data was collected are labeled A through I: Pejarakan; Sumberkima; Pemuteran; Pidada; Kampong Baru; Tejakula; Penuktukan; and Sembirenteng, respectively. One additional community was considered in this study; however, because of ongoing tensions between cyanide users and cyanide-free fishers, that community wished to remain unnamed, and is not shown on the map. (Adapted from Google Earth.)

Figure 2
Overlapping sources of damage to coral reef systems and social drivers of sources. Each circle represents geographic areas (namely, village-level territorial waters) where a type of damage occurs to reefs; overlapping circles represent areas where more than one type of damage is present.

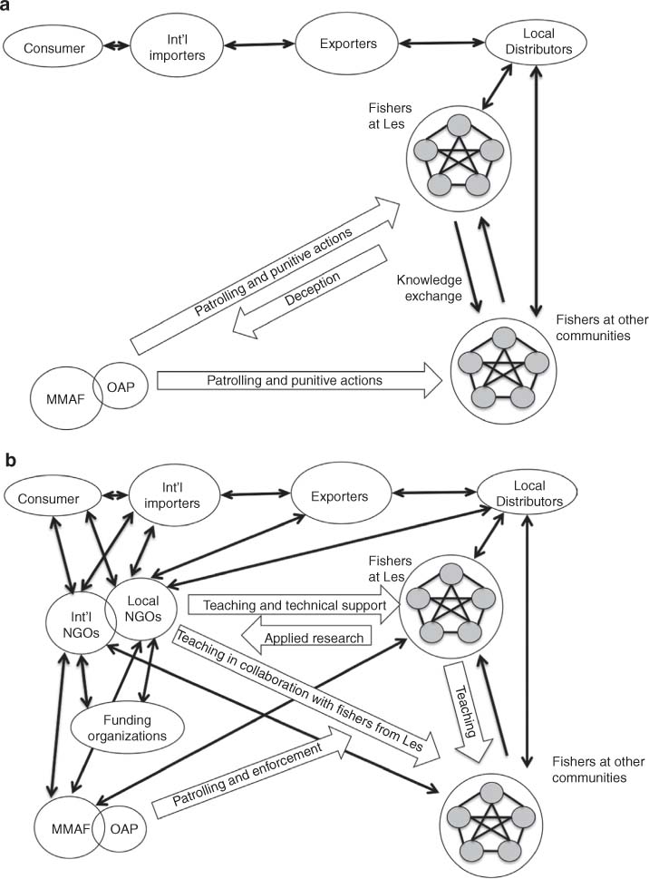
Figure 3
Comparison of networks at Les, Buleleng, (a) before the arrival of NGOs; and (b) after. Black, two-headed arrows represent linkages with exchange of information in two directions. White arrows indicate important sources of information and other inputs. The diagrams shown here are based on diagrams developed during a focus group with ornamental fishers and NGO personnel (and is not based on a questionnaire).
Table 1
Main livelihood activities at Les by population (adapted from Ministry of Interior 2009)
| Livelihood | Approximate number of individuals (% of total population) |
|---|---|
| Farming | 3850 (51.7) |
| Employees of private companies | 850 (11.4) |
| Civil servants and other government employees | 110 (1.5) |
| Ornamental fishers | 50–70 (0.7–0.9) |
| Unspecified | 2570–2590 (34.5–34.7) |
Table 2
Total number of interviews by location and respondent type
| Interview type | Ornamental fishers1 | NGO staff | Gov’t staff | Other2 | Total at Les | All other communities |
|---|---|---|---|---|---|---|
| Semi-structured | 30 | 1 | 9 | 22 | 18 | |
| Key informant | 3 | 3 | 2 | 8 | ||
| Focus group | 1 | 2 | 3 | |||
| Informal discussion | 20 | 10 | 3 | 7 | 33 | 7 |
| Total | 66 | 25 |
1At Les, 16 of approximately 50 active ornamental fishers at were interviewed. Official figures for the total number of ornamental fishers at other communities in Buleleng were not available, but were observed to vary from as low as one individual to twenty or more.
2“Other” includes marine aquarium fish distributors; entrepreneurs; researchers; community organizers; and spouses of fishers.
Table 3
Ecological conditions of coral reefs at Les, Buleleng, Bali, 1986–2011

1Estimate based on Sukarno et al. (1986) study figures for Bali.
2For ornamental species, small-sized, juvenile fish have higher commercial value. Large-sized ornamental species have low commercial value, and may be consumed locally as food fish.
3Figures based on data from interviews with fishers at Les and LINI, also based on data from Les.
4Figures based on data from surveys conducted by Marine Aquarium Council and LINI. Live coral cover here comprises primarily of smaller, less mature corals.
Table 4
Fishers’ perspectives influencing their decision to use cyanide
| Perspective | Description |
|---|---|
| “It’s my family or the reefs” | Fishers identify ecological problems for reefs, but lack alternatives. They are willing to exchange the long-term health of coral reefs to meet immediate financial needs. |
| “The real culprit is…” | Fishers perceive ecological problems for reefs, but fail to identify cyanide use as one of the causes. Other causes of damage, such as pollution, blast fishing, and climate change (bleaching) are blamed instead. |
| “It’s somebody else’s reef” | Fishers identify the ecological problems associated with cyanide use; however, because they often travel to other communities to collect fish, they lack a sense of ownership of those problems. They are willing to pass the problems along to another community. |
| “But prices are rising” | Fishers identify ecological problems for reefs caused by cyanide use and overfishing, but continue to use cyanide because of strong financial incentives. This perspective stems from the economic phenomenon of diminished supply resulting in higher price. |
