Introduction
Active engagement of patients is increasingly recognized as an integral part of health care system. Given the advantage of primary care as the first point of contact of patients with the health care system, it is an essential priority at that point to empower patients’ knowledge about their own health status and needs. Patient-centred care (PCC) provide opportunities for improving health care services based on patient recommendations, fostering patient’s satisfaction and increasing beneficial health behaviours such as diet modification or starting an exercise program (Greene and Hibbard 2012). In the context of preventive care, patient engagement plays a fundamental role in health promotion, tackling modifiable risk factors and management of long-term chronic diseases. For instance, patients are more likely to engage at lifestyle modification programs, and less likely to have a high BMI, be hospitalized or admitted to emergency department (Greene and Hibbard 2012).
Wellness Centre is a primary health care service that offers a 12-week structured exercise program tailored to each patient’s needs. The rate of 12-week assessment is an indicator of successful completion of the program that will provide a fundamental approach for monitoring and evaluating patients’ outcome. Undertaking the program assists the patients in modifying their behavioural and metabolic risk factors (high blood pressure, overweight/obesity, hyperglycaemia, and hyperlipidaemia) that may contribute to the burden of noncommunicable diseases (NCDs) (Olivares et al. 2017). A meta-analysis of 92 studies showed that the effectiveness of exercise related to body morphology (body mass, fat mass, and fat free mass) is not seen until 12 weeks of continuous training (Peterson et al. 2011), BMI changes after 16 weeks and changes related to blood sugar markers, fasting blood glucose and HBA1C are seen from 24 to 36 weeks while changes related to cardiorespiratory fitness (Vo2 max) may be seen within 8 to 18 weeks (Peterson et al. 2011). According to American College of Exercise Medicine (ACEM), the effect of exercise on total cholesterol and low-density lipoprotein (LDL) cholesterol is evident when 250 to 300 minutes of exercise is performed per week where LDL cholesterol is expected to reduce by 5 to 8% in 12 to 16 weeks of exercise duration (Westman et al. 2002). A comprehensive analysis of the effects of various physical activity interventions on physical activity acceptance and participation found that more effective interventions are the ones that address multiple levels of change, including person, social, and environmental levels (Heath et al. 2012). Physical activity prescriptions in primary care have the potential to have a positive impact on patients who indulge in unhealthy lifestyle habits such as physical inactivity, unhealthy diet, and smoking (Heath et al. 2012). However, due to insufficient follow-up or unmeasured effects of exercise prescription, such as intervention intensity, measuring outcomes in primary care settings may be difficult.
In terms of time and money costs, missed health care appointments or no-shows present a unique challenge in the healthcare industry. In 2015, the National Health Service of the United Kingdom estimated that missed appointments has cost the country at least £ 912 million a year (Zailinawati et al. 2006). The majority of missed appointments was anticipated to be due to simple causes such as forgetfulness (Martin et al. 2012; Cormick et al. 2012).
The number of “no shows” may be reduced by engaging frequently with patients as to provide reminders to their scheduled appointments ahead. In a meta-analysis, Guy et al. (2012) proposed that the impact of brief text message reminders may be a reliable and efficient tool for encouraging patients to improve their health. In a similar context, Deglise et al. (2012) stated that incorporated reminder SMS text massage had a substantial benefit in several programs such as nutritional, antenatal care and pediatric immunization, in term of adherence and empowering patients to take responsibility over their health. Wang et al. (2014) found that participants who received an SMS alert message were nearly twice as likely as the control group to show up for their clinical appointment (72 percent vs. 42 percent). Moreover, Siddiqui et al. (2015) reported that SMS text reminder is certainly leading to a significant improvement in healthcare appointment attendance and reduce “no shows”.
Improving health outcomes and reducing ‘no show’ to booked appointments has been investigated in several perspectives, however, there have been limited studies concerned on linking ‘no show’ or adherence rate within wellness program to behavioral change, and lifestyle modification. This study aims to deliver a patient-centered intervention to expand the role of patients in decision-making, health-related behavior changes and self-management.
In addition to wasted resources, non-attendance at booked appointments represents a public health problem that adversely impact the workflow and efficiency of health care provided. For instance, every single exercise session at Wellness centre is considered an opportunity which collectively work in reducing the risk of chronic or life-threatening diseases. Moreover, continuity of care has a profound effect specially in the area of preventative health promoting programs that emphasis on behavioural change and root-cause modification.
In line with that, this study aims at (i) making decisions based on PCC approach in the selection of appropriate reminder method, which encourage patients to be more consistent on behavioural change, and (ii) evaluating the effectiveness of automated SMS text message-based and telephone call-based reminder system to improve the completion rate of 12-week Wellness programs.
Methodology
Participants
Amongst 112 patients recruited from June until November, 50 participants volunteered to participate in this investigation. All participants were performing at least three sessions per week at Wellness Centre as an inclusion criterion to the program, their average weekly training volume was a minimum of ~3 h · wk–1 including various aerobic and anaerobic (short-term maximal exercises) (Dergaa et al. 2019; 2020; Romdhani et al. 2021). Each participant was informed of the purpose, procedure, risks, and study details and consequently signed an informed consent form. This study was designed according to the guidelines of the Helsinki Declaration for conducting human experimentation.
Inclusion and Exclusion Criteria
Inclusion criteria: patients (male & female) scheduled for 12-week assessment from 1st June to 30th November.
Exclusion criteria: any patient not showing for two consecutive weeks.
Study Setting
This study was conducted at Rawdat al Khail Health Centre’s (RAK-HC) Wellness Centre. It is under the Preventative Health Department of Primary Health Care Corporation (PHCC). It offers a program of 12-week structured physical activity in which patients undergo three assessments as the following: (1) at enrollment; (2), at 6 weeks and (3) at 12-week., for the following parameters; vital signs (heart rate, blood Pressure, SPO2), anthropometric measurement (weight, height, BMI, waist circumference, hip circumference, body fat), fitness assessment (using submaximal VO2 test protocols), muscular endurance (push-up, plank), flexibility (sit and reach test) and biomedical parameters such as Hb1AC and lipid profile. The rate of completion of these three assessments is a monitoring indicator of successful completion of the program, calculated as the number of patients who successfully completed the 12-week assessments divided by the number of patients scheduled for 12-week assessment in a given month. Wellness program has eligibility criteria as well as risk stratification score prior to referral. Therefore, patients who are categorized as ‘high risk’ and willing to change lifestyle behaviours are referred to the Healthy lifestyle and Health coach clinics initially prior to joining.
Data Collection Process and Tools
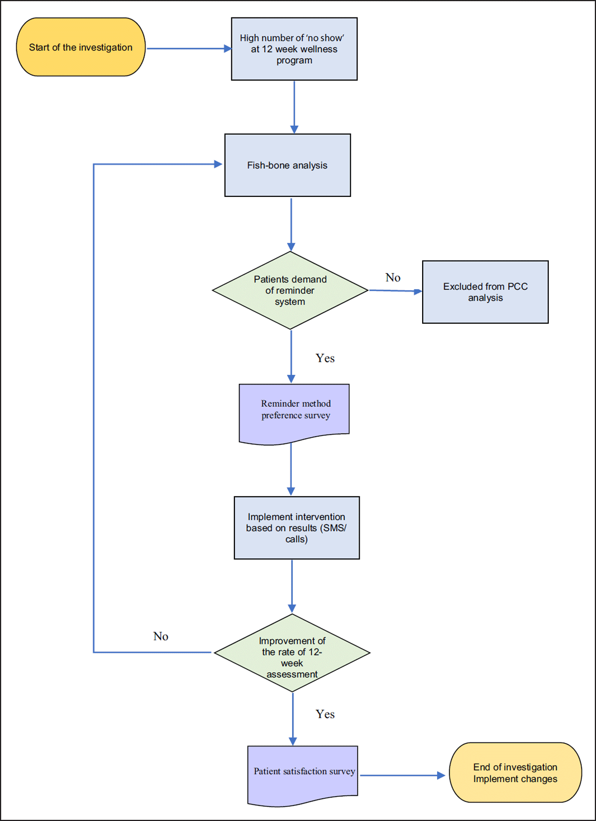
A brainstorming team-based approach using Fishbone analysis was utilized to provide a holistic visual way of potential causes that could have resulted in low rate of 12-week assessment among wellness patients. Then, patients have completed two surveys; the first one was the patient preference survey which was conducted pre-intervention, using interview-based approach to gain better insight about other relevant suggestions or recommendations in addition to reminder method preference. The second one was the patient satisfaction survey which was conducted post-intervention and was self-administered in order to safeguard the anonymity of study participants. Patient data were obtained from their respective medical files. Reminder system was initiated from 1st September until 30th November through SMS text messages and telephone calls. (Figure 1)

Figure 1
Flowchart of the study’s methodology.
Data Analysis
Univariate analysis using descriptive statistical analysis in the form of mean and standard deviation was carried out for quantitative variables while categorical variables were expressed as frequencies and percentages. The statistical analyses were carried out using the software program Microsoft Excel 16.45 for Mac.
Patient Data Confidentiality
All the research documents were held confidential and only shared with individuals who were directly involved in this study. Study questionnaire data in the tablets were transferred on a daily basis to a central database, which was kept on a central computer managed by the study data manager. Participants’ information was given a study code and data confidentiality was maintained during the whole process. No personal identifiers were used in any reports or publications of this study.
Results
Patient demography
Amongst 112 patients enrolled to the wellness program, fifty patients (age: 49.9 ± 12.56 years; height: 1.61 ± 0.08 m; body mass: 75.06 ± 15 kg; body mass index (BMI): 28.66 ± 3.51 kg/m2) participated in the investigation. Fifty percent (50%) were amongst the elderly population (aged ≥ 50 years), twenty seven percent (27%) of the participants were overweight while 14% were classified under obesity level 1. Majority of the participants have one or more chronic disease, most commonly diabetes mellitus type II followed by dyslipidaemia and hypertension. Based on cardiovascular (CVS) risk stratification, 58% of the participants were categorized as ‘moderate risk’ i.e., having two or more risk factors, while 20% were at ‘low risk’ category (Table 1).
Table 1
Distribution of participants according to demographic, anthropometric, and medical characteristics.
| Total sample (n = 50) | Male (n = 13) | Female (n = 37) | ||
|---|---|---|---|---|
| Demographic and anthropometric characteristics | ||||
| Mean +/– SD | ||||
| Age (years) | 49.9 ± 12.56 | 60.83 ± 6.58 | 45.53 ± 11.75 | |
| Height (m) | 1.61 ± 0.08 | 1.68 ± 0.08 | 1.70 ± 0.09 | |
| Weight (kg) | 75.06 ± 15 | 94 ± 13 | 75 ± 12 | |
| BMI (kg/m2) | 28.66 ± 3.51 | 27.6 ± 3.2 | 30.3 ± 3.2 | |
| Number (%) | ||||
| Age ≥ 50 years | 25 (50) | 15 (60) | 10 (40) | |
| Corpulence Status | Underweight | – | – | – |
| Normal weight | 6 (12) | 3 (50) | 3 (50) | |
| Overweight | 27 (54) | 10 (37) | 17 (623) | |
| Obesity level 1 | 14 (8) | 6 (43) | 8 (57) | |
| Obesity level 2 | 3 (6) | – | 3 (100) | |
| Obesity level 3 | – | – | – | |
| Medical profile | ||||
| Hypertensive | 20 (40) | 13 (65) | 7 (35) | |
| Dyslipidaemia | 23 (46) | 10 (43) | 13 (57) | |
| Diabetes mellitus | 25 (50) | 13 (52) | 12 (48) | |
| Bone and articular disease | 10 (20) | 4 (40) | 6 (60) | |
| Thyroid diseases | 12 (24) | – | 12 (100) | |
| Obesity | 17 (34) | 6 (35) | 11 (65) | |
| CVS risk stratification | ||||
| Low | 20 (40) | 12 (60) | 8 (40) | |
| Moderate | 29 (58) | 15 (52) | 14 (48) | |
| High | 1 (2) | – | 1 (100) | |
Patient-centred care
Patients accomplished a survey on reminder system preference in terms of method and time. Majority of patients were in favour of a reminder system and the preferred method was SMS text message reminders followed by telephone call reminders. Majority of the patients (n = 47, 94%) were in favour of an appointment reminder system through SMS text message and/or telephone calls. More than 90% of the participants preferred the SMS text message reminders to be sent one day prior to scheduled appointment rather than seven days back. Few participants requested for two SMS text message reminders (7 days and 1 day prior). Ninety five percent (95%) of the participants stated that they have received information about the three assessments performed throughout the Wellness program from the wellness department.
SMS text message and telephone call reminders
The implementation of a reminder system induced an improvement on the completion rate of Wellness programs from an average of 25% in June, July, and August to 95%, 97%, and 95% in September, October, and November, respectively (Figure 2). Comparison of completion rates of 12-week assessment between males and females is illustrated in (Figure 3).

Figure 2
Completion rate of 12-week Wellness program pre- and post-implementation of the appointment reminder system.

Figure 3
Completion rate of 12-week wellness program- gender comparison.
Patient satisfaction survey
Forty three percent (43%) of patients agree/strongly agree that appointment reminder system has provided an opportunity for timely assessment (Figure 4).

Figure 4
Result of patient satisfaction survey on the appointment reminder system.
In terms of overall satisfaction, 76% expressed strong satisfaction while 24% expressed satisfaction as illustrated in (Figure 5).

Figure 5
Overall patient satisfaction of the appointment reminder system.
Discussion
To the best of our knowledge, this is the first study to implement a PCC approach in Wellness Centre to improve the completion rate of Wellness programs and also the first to evaluate the effect of implementing an appointment reminder system in Wellness Centre. This study has adopted the PCC approach in two perspectives: preferred appointment reminder method and patient satisfaction survey. The PCC program showed that majority of patients were in favour of a reminder system based on SMS text messages and telephone calls.
Patient-centred care is an approach that recognizes patients, families, and communities as participants as well as recipients of health services that respond to their needs and desires in a compassionate and holistic manner (WHO 2015). PCC requires that individuals have the education and support needed to make decisions and participate in their own care. It is organized around the health needs and expectations of the people rather than diseases (Lutz et al. 2000). Patient benefits include improved health literacy and decision-making skills that promote mutual decision-making with health providers and improve access and timeliness of care (Koh et al. 2013). In Wellness Centre, PCC aims to encourage behavioural change and lead healthier lifestyle via engaging patients in their own self-care plan including but not limited to; goal setting, program structuring, exercise prescription which is tailored to individual needs and continuous outcome monitor.
Many studies have reported that PCC is associated with better self-management in diabetic patients. In a study assessing the impact of a computer-based intervention in advancement of patient centred care among diabetic patients, Williams et al. found that such intervention has resulted in a marked improvement in self-care management adherence and outcomes (Williams et al. 2007). The relationship between PCC and self-care is important in diabetic patients to promote positive self-care in terms of medication adherence, regular blood sugar testing, diet and foot care (Williams et al. 2007). Thus, the positive association between PCC and self-care behaviours seems to be encouraging. Improved patient-health care provider relationships, increased patient education and understanding of diabetes, support from providers and social networks, and involvement fostered by PCC are likely to contribute to increased awareness and adherence to self-care (Castro et al. 2016). In agreement with previous studies, Zhang et al. (2016) has provided evidence on the advantage of integrating PCC approach into the care of patients with cardio-metabolic syndrome. Results showed that patient-centred cognitive behavioural therapy has led to remarkable significant reduction in waist circumference, fasting serum-triglycerides levels, resting systolic blood tension and improved quality of life compared to the control group (Zhang et al. 2016).
It was noted in the present study that reduction of ‘no show’ rate and successful completion of 12-week wellness program was vastly impacted by the provision of a cost-effective reminder system for three consecutive months following intervention. Thus, the current investigation underlines the importance of optimizing PCC in line with PHCC vision and strategic priority in which patients are placed as the central focus of the organization.
Numerous reviews have demonstrated the effectiveness of appointment reminder systems in primary health care setting. A meta-analysis and systematic review (Guy et al. 2012) found that SMS text message reminders serve as a simple and efficient method in improving the delivery of health services as well as in conferring health benefits to the patients who receive the reminders (Guy et al. 2012). In wellness Center, a structured program is individually customized to patient goals and fitness need, therefore, missed exercise session remains a barrier to meeting the international recommendation of physical activity, ultimately hindering the optimal performance and progress toward end target.
According to the ACEM and WHO recommendations, regular exercise of at least 12-week duration is essential for patients who have at least one NCD or its risk factors. Ho et al. (2012) investigated the effect of 12 weeks of aerobic, resistance, or combination exercise training on cardiovascular risk factors among overweight and obese in a randomized trial. They found significant improvements in body weight (–1.6%, p = 0.044), total body fat (–4.4%, p = 0.003), body fat percentage (–2.6%, p = 0.008), abdominal fat percentage (–2.8%, p = 0.034), and cardio-respiratory fitness (13.3%, p = 0.006) in the combination group compared to control (Ho et al. 2012).
The outcome of this study provides a valuable insight into the management of missed appointment at health care setting via the implementation of a reminder system. This will in turn provide guidance for other organizations to adopt such strategy for achieving best practice.
Further collaboration with patients and staff on maintaining engagement is recommended to achieve a sustainable completion rate of 100%. Continuous use of PCC approach is vital to enhance patient involvement and improve commitment to Wellness programs. As a result, it will increase the likelihood that a patient will embrace the changes, a key indicator for successful lifestyle wellness program. Advantages of different reminder method is comparative and combination of methods (using similar or different methods) might be needed at initial implementation to encourage patients.
Based on the results of this study, further analytical investigation is needed to ascertain the potential impact of 12-week completion rate on physical and clinical parameters related to patient’s predetermined goals. Correlation between participants characteristics, medical history, number of sessions attended, completion of 12-week assessment and these parameters will provide a guidance in design, monitoring and optimization of wellness program.
Taking into consideration the current COVID-19 pandemic (Mohammed et al. 2020; Trabelsi et al. 2020; Varma et al. 2020; Varma et al. 2021), application of such reminder system is essentially important in ensuring the presence of certain number of patients at a time to allow enough space and safe exercise. In addition to limited patient’s capacity, further standards shall be taken at Wellness to ensure patients having low risk of contracting COVID-19. Such measures include social distancing, assuring EHTERAZ (Health status and geo localisation application to track COVID-19 status amongst patients) is checked on entrance (Varma et al. 2020b), encouraging hand hygiene, thermal and symptom screening, and the implementation of Saliva based covid-19 test (Varma et al. 2020a) or COVID-19 Rapid antigen test (Dergaa et al. 2021).
Conclusion
This study provides an insight on the efficacy of implementing a PCC program in Wellness Centre as well as the effectiveness of utilizing SMS text message-based and telephone call-based reminder methods in decreasing no show and improving health outcomes. The use of a similar reminder system is recommended to improve patient attendance hence decrease “no show” in Wellness Centres that will contribute in achieving the recommended level of physical activity. Thus, by maintaining a healthy weight, patients will be more likely to lead a healthy lifestyle and reduce their risk of NCDs associated with sedentary behavior and physical inactivity.
Limitations
The present study contains three major limitations: (i) progress made by the patients was not recorded which could have led to a better understanding of the effectiveness of the 12-week exercise program in improving fitness level and clinical outcomes, (ii) data for descriptive characteristics of all recruited participants (n = 115) was not taken into consideration. Instead, only the data of 50 patients who participated in the PCC program was analysed, which may affect the generalizability of the results and (iii) self-selection sampling technique which was utilized in patient satisfaction survey could lead to selection bias as compared to random sampling technique. The decision to participate in the survey may reflect inherent bias in the characteristics of the participants or can lead to sample not being representative of the population studied, or exaggeration of the finding.
Ethics and Consent
The ethical committee of Primary Health Care Corporation (PHCC) was consulted who then mentioned that an IRB is currently not mandatory for a quality improvement project within PHCC.
Acknowledgements
We thank Jinesh Sasidharan, and Darshana Sawale for their hard work in data collection as well as the staff of Wellness Centre who participated in the awareness campaign about the importance of 12-week Wellness program. We would like to extend our gratitude to the quality improvement specialist, Ms. Sitti Surmiya Laja and RAK-quality focal person, Ms. Lyra Ann Dulaca Salazar, for their review and feedback provided throughout the project. We also want to extend our appreciation to wellness patients for their effort in the PCC program.
Competing Interests
The authors declare no direct conflict of interest. However, the authors declare their current work status with Wellness Centre in which this study was conducted. Dr. Sarah Musa, Dr. Wadha Al Baker, Dr. Hissa Al Muraikhi, Deborah Nazareno, Dr. Abdullah Al Naama and Dr. Ismail Dergaa – employees of Rawdat al Khail Health Centre which is under Primary Health Care Corporation (PHCC) organised the quality improvement program.
Author Information
Dr. Sarah Rashid Musa
ORCID: (0000-0002-4457-9953)
- Community medicine specialist/Health Center Wellness In-Charge, Primary Health Care Corporation (PHCC), Doha-Qatar
- Bachelor of Medicine (MB), Bachelor of Surgery (BCh), Bachelor of Obstetrics (BAO), Royal College of surgeons in Ireland, 2011.
- Arab Board of Health specialization of community medicine (Part I & II)
